Già si torna bambini, pensavo avesse bisogno proprio del contrario due impulsi per far uscire uno.
Penso che vada bene.
In risposta al messaggio di Emme48 del 20/04/2016 alle 08:29:18
Penso che vada bene. Anche 1500 ohm vanno bene... scaldano un po' meno. Sempre 1/2 watt, ovviamente, non le mettere a film da 1/4 o 1/8 perchè scalderebbero. Marco.
Caffè pagato
Questo circuito è geniale in quanto non consuma nessuna corrente eccetto che nelle fasi di spostamento del relè bistabile
In risposta al messaggio di Topolone del 21/04/2016 alle 18:57:47
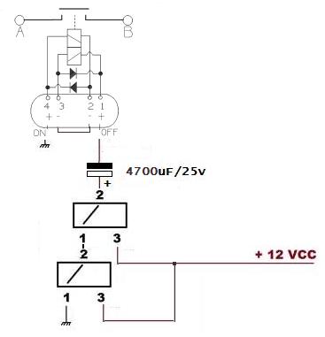
Questo circuito è geniale in quanto non consuma nessuna corrente eccetto che nelle fasi di spostamento del relè bistabile C'è una cosa che però mi lascia perplesso. Non è che mettendo a massa diretta senza resistenze (quando si ha il collegamento come in figura 2-1 2-1 e con condensatore carico ) il condensatore spara fuori un picco di corrente dannoso per i due relè a tre contatti che possono reggere al max 2 ampere ? Ciao
Non c'e' nessun picco, la corrente massima e' data dalla tensione del condensatore (max 12-14V) diviso la resistenza di un avvolgimento.
In risposta al messaggio di renzo07 del 21/04/2016 alle 22:02:51
Non c'e' nessun picco, la corrente massima e' data dalla tensione del condensatore (max 12-14V) diviso la resistenza di un avvolgimento. In linea teorica poi, essendo l'avvolgimento induttivo, c'e' anche un iniziale rallentamentodella corrente. Certo che con due Ampere siamo un po' fuori (14/4,7=2,9) ma e' vero anche che saranno tempi sui 10-20mS per cui ci potremmo stare. Al limite un paio di Ohm in serie, dopo aver constatato che funziona. Le prove le puoi fare usando due deviatori al posto dei rele'. Ciao, Renzo.
Ciao Renzo ,
In risposta al messaggio di renzo07 del 21/04/2016 alle 23:38:44
Non e' completo l'esempio. Guarda questo:
Doppio caffè pagato
In risposta al messaggio di Topolone del 22/04/2016 alle 07:16:09
Doppio caffè pagato
LO guardo lo guardo lo guardo ma mi faccio sempre la stessa domanda, (te la dico alla fiorentina) ma aicchè serve......



In risposta al messaggio di renzo07 del 21/04/2016 alle 23:38:44
Non e' completo l'esempio. Guarda questo:
Buongiorno Renzo, Marco, Grinza e l'asino di Giorgio

In risposta al messaggio di Topolone del 04/05/2016 alle 15:30:31
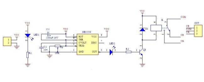
Buongiorno Renzo, Marco, Grinza e l'asino di Giorgio Cosa ne pensate di questo circuito ? Vantaggio ; è già fatto , costa una miseria ed è possibile regolare il tempo da 0 a 10 secondi con il trimmer. Piuttosto checomprare componenti sciolti, fare una schedina , metterci dei morsetti potrebbe essere una valida alternativa. Credo che la corrente di assorbimento delle schede NE555 sia irrisoria anche se non ho trovato il valore della resistenza in ingresso ma voi sicuramente la sapete. Le bobine del relè bistabile hanno una resistenza di 4,7 ohm per cui ho pensato di mettere in serie altre 4,7 ohm per limitare la corrente a circa 1,5 ampere. Ci sono controindicazioni che mi sfuggono ?
Quel timer funziona in questo modo:
In risposta al messaggio di renzo07 del 04/05/2016 alle 21:13:42
Quel timer funziona in questo modo: quando dai tensione il rele attira dopo tot tempo. Tu hai collegato in serie il contatto NC (si chiama CB su quel timer). Il concetto e' giusto ma e' che ti rimane attratto un rele a vita(quello su R3) Occorrerebbe un timer che funziona al contrario, attira il rele quando dai tensione e cade dopo tot tempo. Oppure invertire il condensatore elettrolitico con il trimmer ma qui entrano in ballo altri problemi. Ciao, Renzo.
ti rimane attratto un rele a vita (quello su R3)
) ma in pratica cosa comporta se il relè rimane attratto sempre ? Più consumo oppure una possibile rottura del relè prematura o altro ?
In risposta al messaggio di Topolone del 04/05/2016 alle 23:39:44
ti rimane attratto un rele a vita (quello su R3) Tutto chiaro . Sicuramente a livello circuitale non è il massimo ( per voi elettronici forse è vomitevole ) ma in pratica cosa comporta se il relè rimane attratto sempre? Più consumo oppure una possibile rottura del relè prematura o altro ? Non sono attrezzato per costruire schede neanche quelle più semplici ....piuttosto investo 4 € per una scheda di scorta e pazienza se il circuito non è il meglio che si possa fare. L'alternativa è il Philippi TSA 265 ma mi girano i zebedei spendere 175 € per un relè solo un po' particolare .....tra l'altro ho scoperto guardandolo meglio che la base del philippi è un TE con la stessa signa iniziale del relè bistabile di cui stiamo parlando....ha in più uno staccabatteria di LV e OV che in parte ho già ( il LV ) A chi chiedeva a cosa serva la risposta è qui sotto....
Ciao,
http://www.ebay.it/itm/19175775...
In risposta al messaggio di Topolone del 04/05/2016 alle 15:30:31
Buongiorno Renzo, Marco, Grinza e l'asino di Giorgio Cosa ne pensate di questo circuito ? Vantaggio ; è già fatto , costa una miseria ed è possibile regolare il tempo da 0 a 10 secondi con il trimmer. Piuttosto checomprare componenti sciolti, fare una schedina , metterci dei morsetti potrebbe essere una valida alternativa. Credo che la corrente di assorbimento delle schede NE555 sia irrisoria anche se non ho trovato il valore della resistenza in ingresso ma voi sicuramente la sapete. Le bobine del relè bistabile hanno una resistenza di 4,7 ohm per cui ho pensato di mettere in serie altre 4,7 ohm per limitare la corrente a circa 1,5 ampere. Ci sono controindicazioni che mi sfuggono ?




In risposta al messaggio di nemo family del 05/05/2016 alle 07:39:00
Ciao caro amico
....è la punizione per non avermi offerto i tuoi zuccherini tanto decantati
In risposta al messaggio di renzo07 del 05/05/2016 alle 07:07:21
Ciao, non so se qui rele cinesi resistano tanto tempo sempre eccitati, comunque e' una cosa che se possibile e' meglio evitare. Questo forse puo' lavorare al contrario ed in diversi modi ma la doc che c'e' non e' sufficiente a dire che e' quello giusto: Renzo.
Grazie Renzo
In risposta al messaggio di renzo07 del 05/05/2016 alle 07:07:21
Ciao, non so se qui rele cinesi resistano tanto tempo sempre eccitati, comunque e' una cosa che se possibile e' meglio evitare. Questo forse puo' lavorare al contrario ed in diversi modi ma la doc che c'e' non e' sufficiente a dire che e' quello giusto: Renzo.
Ciao Renzo,
http://www.ebay.it/itm/5V-12V-2...
In risposta al messaggio di Topolone del 06/05/2016 alle 11:45:30
Ciao Renzo, Credo di avere trovato la soluzione. Queste schede hanno 18 programmi possibili. Quello che dovrebbe essere quello giusto è il programma 3 con l'uscita relè collegata sul NA Quel programma segue i seguentipassi; Arriva la 12 V ...... il relè non si muove e parte il contatore T1 .....finito il T1 il relè scatta, chiude il circuito del bistabile e dopo T2 torna diseccitato. In questa maniera non ci dovrebbero essere consumi permanenti eccetto i consumi minimi delle schede relè ...parlano a riposo di meno di 15 ma per scheda o meno di 3 ma con display spento. Cosa ne pensi ?
Credo che funzioni ma...io proverei col condensatore, mi sembra di capire che i contatti dei due rele siano liberi da vincoli circuitali, per cui perche' non provare?
http://www.ebay.it/itm/29164713...
In risposta al messaggio di renzo07 del 06/05/2016 alle 13:45:36
Credo che funzioni ma...io proverei col condensatore, mi sembra di capire che i contatti dei due rele siano liberi da vincoli circuitali, per cui perche' non provare? Con 2.5 Euro puoi fare la prova: Al limite visto che son due se non va con uno li metti in parallelo. Se funziona ti semplifichi molto la vita, se non funziona... hai buttato via 2.5 Euro. Renzo.
Grazie Renzo ....sempre preciso nelle risposte....