CamperOnLine
  • Camper
    • Camper usati
    • Camper nuovi
    • Produttori
    • Listino
    • Cataloghi
    • Concessionari e rete vendita
    • Noleggio
    • Van
    • Caravan
    • Fiere
    • Rimessaggi
    • Le prove di CamperOnLine
    • Provati da voi
    • Primo acquisto
    • Area professionisti
  • Accessori
    • Accessori e Prodotti
    • Camping Sport Magenta accessori
    • Produttori
    • Antenne TV
    • Ammortizzatori
    • GPS
    • Pneumatici
    • Rimorchi
    • Provati da Voi
    • Fai da te
  • Viaggi
    • Diari di viaggi in camper
    • Eventi
    • Foto
    • Check list
    • Traghetti
    • Trasporti
  • Sosta
    • Cerca Strutture
    • Sosta
    • Aree sosta camper
    • Campeggi
    • Agriturismi con sosta camper
    • App Camperonline App
    • 10 Consigli utili per la sosta
    • Area strutture
  • Forum
    • Tutti i Forum
    • Sosta
    • Gruppi
    • Compagni
    • Italia
    • Estero
    • Marchi
    • Meccanica
    • Cellula
    • Accessori
    • Eventi
    • Leggi
    • Comportamenti
    • Disabili
    • In camper per
    • Altro Camper
    • Altro
    • Extra
    • FAQ
    • Regolamento
    • Attivi
    • Preferiti
    • Cerca
  • Community
    • COL
    • CamperOnFest
    • Convenzioni Convenzioni
    • Amici
    • Furti
    • Informativa Privacy
    • Lavoro
  • COL
    • News
    • Newsletter
    • Pubblicità
    • Contatto
    • Ora
    • RSS RSS
    • Video
    • Facebook
    • Instagram
  • Magazine
  • Italiano
    • Bienvenue
    • Welcome
    • Willkommen
  • Accedi
CamperOnLine
Camping Sport Magenta
  1. Forum
  2. Tecnica
  3. Accessori
Galleria

Sfruttare al meglio le tre fonti di energia

Rispondi
Cerca
Berger Camping
SostaGruppiCompagniItaliaEsteroMarchiMeccanicaCellulaAccessoriEventiLeggiComportamentiDisabiliIn camper perAltro CamperAltroExtra Attivi
4 20 124
10
rubylove
rubylove
rating

09/06/2015 5694
Rispondi Abuso
Inserito il 02/02/2023 alle: 15:59:41
In risposta al messaggio di Laikone del 02/02/2023 alle 15:41:02

ho compreso il tuo punto di vista e mi sta bene fino a quando le cose lavorano in automatico mi sta meno bene quando le cose per funzionare devono essere manovrate manualmente e a memoria dell'utente. Altrimenti avremmo ancora
i trivalenti con la manopola del gas e relativi interruttori per il 12/230V. L'utente iniziale chiedeva di installare qualcosa di alternativo perchè l'accessorio da lui installato non funziona o funziona male; ho solo fatto notare che l'oggetto da lui installato ha un ottimo concetto alla base e che l'unica pecca che ha, malfunzionamento a parte, è quella di avere un regolatore intergrato per il FV obsoleto, ma che per il resto è quanto di meglio si possa avere (parlo solo del concetto) per gestire al meglio le batterie.
...
Certo e sono d'accordo

Per quello che mi riguarda è tutto automatico, io mi dimentico tutto figuriamoci di scegliere ogni volta cosa attivare

Non solo la scelta di quale sorgente utilizzare ma anche l'inserimento automatico del cyrix quando spengo il motore e c'e una ricarica da solare o da rete per il mantenimento della batteria motore 

oppure la chiusura manuale del cyrix a motore spento in caso di messa in moto di emergenza 

Il cyrix a motore in moto viene inibito perchè la ricarica la fa l'orion (che viene attivato)

Solo se voglio attivo manualmente il pannello.e disattivo l'orion in marcia, ma chi si ricorda! laugh

 
l'analogico non è il vecchio e il digitale il nuovo, no, non è così! Il digitale è solo un modo per rappresentare l'analogico, la natura, è analogica
10
rubylove
rubylove
rating

09/06/2015 5694
Rispondi Abuso
Inserito il 02/02/2023 alle: 16:06:54
Quei tre interruttori servono a:
1) chiudere il cyrix manualmente
2) aggiungere il pannello fv alla ricarica anche a motore in moto
3) accendere le luci perimetrali

Escludere l'alternatore dalla ricarica a motore in moto e possibile pero mi sembra proprio una c. 

20230202_160510(1).jpg
l'analogico non è il vecchio e il digitale il nuovo, no, non è così! Il digitale è solo un modo per rappresentare l'analogico, la natura, è analogica

Modificato da rubylove il 02/02/2023 alle 16:13:23
22
Laikone
Laikone
rating

31/03/2004 19808
Rispondi Abuso
Inserito il 02/02/2023 alle: 18:44:18
In risposta al messaggio di rubylove del 02/02/2023 alle 16:06:54

Quei tre interruttori servono a: 1) chiudere il cyrix manualmente 2) aggiungere il pannello fv alla ricarica anche a motore in moto 3) accendere le luci perimetrali Escludere l'alternatore dalla ricarica a motore in moto e possibile pero mi sembra proprio una c. 
in tutto questo che non critico, non dimentichiamo che le cose bisogna poi farle...oppure farle fare...
Dimmi, in tutta onestà, tu ce lo vedi un normale installatore a montare un impianto di quel tipo? Io no, e personalmente non vedo nemmeno me stesso a portargli il mezzo, figuriamoci a fargli fare l'impianto... laughlaugh

Ma detto questo, non tutti possono eseguire modifiche di questo tipo, spesso fanno fatica ad installare un FV come si deve, figurati il resto... e sono installatori... figuriamoci l'utente medio che ha tutto il diritto di non sapere nulla in merito cosa potrà mai fare... 
L'iperlessia e l'analfabetismo funzionale sono una piaga sociale
10
rubylove
rubylove
rating

09/06/2015 5694
Rispondi Abuso
Inserito il 02/02/2023 alle: 18:58:14
In risposta al messaggio di Laikone del 02/02/2023 alle 18:44:18

in tutto questo che non critico, non dimentichiamo che le cose bisogna poi farle...oppure farle fare... Dimmi, in tutta onestà, tu ce lo vedi un normale installatore a montare un impianto di quel tipo? Io no, e personalmente
non vedo nemmeno me stesso a portargli il mezzo, figuriamoci a fargli fare l'impianto...  Ma detto questo, non tutti possono eseguire modifiche di questo tipo, spesso fanno fatica ad installare un FV come si deve, figurati il resto... e sono installatori... figuriamoci l'utente medio che ha tutto il diritto di non sapere nulla in merito cosa potrà mai fare... 
...
No non ce lo vedo, un normale installatore si limita a montaggi standard a volte fatti anche male e a farsi pagare

occorrerebbe creare un Banco del Mutuo Soccorso a difesa del camperista vessato da quelli che lui crede siano bravi e invece ne capiscono meno di lui ma lui non lo sà..

Ci sono anche quelli bravi, sono rari e di solito limitati a montaggi standard, se se ne incontra uno ci si può ritenere gia fortunati




 
l'analogico non è il vecchio e il digitale il nuovo, no, non è così! Il digitale è solo un modo per rappresentare l'analogico, la natura, è analogica
Normandia in camper: là dove la Natura
Normandia in camper: là dove la Natura
Pasqua in Costa Azzurra
Pasqua in Costa Azzurra
A spasso per la Germania del Nord in cam
A spasso per la Germania del Nord in cam
In camper nel centro Italia: tra sacro e
In camper nel centro Italia: tra sacro e
Le statue di legno di Kivijärvi
Le statue di legno di Kivijärvi
Previous Next
22
Laikone
Laikone
rating

31/03/2004 19808
Rispondi Abuso
Inserito il 02/02/2023 alle: 19:03:19
In risposta al messaggio di rubylove del 02/02/2023 alle 18:58:14

No non ce lo vedo, un normale installatore si limita a montaggi standard a volte fatti anche male e a farsi pagare occorrerebbe creare un Banco del Mutuo Soccorso a difesa del camperista vessato da quelli che lui crede siano
bravi e invece ne capiscono meno di lui ma lui non lo sà.. Ci sono anche quelli bravi, sono rari e di solito limitati a montaggi standard, se se ne incontra uno ci si può ritenere gia fortunati  
...
ho dimenticato di rispenderti confermando ciò da te scritto in merito allo scollegare l'alternatore dalla ricarica delle batterie durante la marcia per usare il FV... ritengo anche io sia una roba da dilettanti, o forse meglio dire Corrida laugh
L'iperlessia e l'analfabetismo funzionale sono una piaga sociale
10
rubylove
rubylove
rating

09/06/2015 5694
Rispondi Abuso
Inserito il 03/02/2023 alle: 07:53:56
In risposta al messaggio di Laikone del 02/02/2023 alle 19:03:19

ho dimenticato di rispenderti confermando ciò da te scritto in merito allo scollegare l'alternatore dalla ricarica delle batterie durante la marcia per usare il FV... ritengo anche io sia una roba da dilettanti, o forse meglio dire Corrida 
Ho gia detto quello che penso, caricare solo da solare in movimento mi sembra poco affidabile ma è tecnicamente possibile come è possibile caricare solo da alternatore o da entrambi 

Se mi si chiede un parere, io non caricherei solo da solare con il mezzo in movimento neanche nelle condizioni climatiche migliori

La ricarica di una batteria scarica dovrebbe avere un'inizio e una fine ma sui camper non è possibile  se non quando ci si collega alla rete e si staziona durante la notte

Altrimenti perchè si usano caricabatterie a più fasi? 

Da Alternatore la carica è gia discontinua, salvo che non ti fai una bella tirata e di un certo numero di ore

Con il solo fotovoltaico in marcia la carica si potrebbe avviare e fermare di continuo e ogni volta ripartire

Casomai con alternatore e fotovoltaico in conteporanea penso proprio che sia meglio 

"Mo basta però"  laughlaughlaugh

" 
l'analogico non è il vecchio e il digitale il nuovo, no, non è così! Il digitale è solo un modo per rappresentare l'analogico, la natura, è analogica
Giuliopgn
Giuliopgn
-
Rispondi Abuso
Inserito il 03/02/2023 alle: 08:34:40

Quest'ultime precisazioni sulla carica hanno valore per chi ha impiantini fotovoltaici, non nel mio caso.
Nel mio impianto, che è parallelo a quello standard del camper ed è semplicissimo perché non ne ha richiesto modifica, il fotovoltaico carica solo le LFP da 400 Ah.
Questa fonte di energia, attraverso un buon inverter, da 1500 W va ad asservire tutte le utenze 230 Ac, come se fossi perennemente collegato alla colonnina, compreso il CB di bordo con cui carico la BS AGM e la BM PB, escludendo quindi l'alternatore se richiesto (salvo tre mesi invernali).
Non mi serve nemmeno il diodo + resistenza, con 2000 euro ho risolto a monte.
Giuliopgn
17
time69
time69
07/12/2008 381
Rispondi Abuso
Inserito il 03/02/2023 alle: 16:51:13
In risposta al messaggio di Laikone del 02/02/2023 alle 15:41:02

ho compreso il tuo punto di vista e mi sta bene fino a quando le cose lavorano in automatico mi sta meno bene quando le cose per funzionare devono essere manovrate manualmente e a memoria dell'utente. Altrimenti avremmo ancora
i trivalenti con la manopola del gas e relativi interruttori per il 12/230V. L'utente iniziale chiedeva di installare qualcosa di alternativo perchè l'accessorio da lui installato non funziona o funziona male; ho solo fatto notare che l'oggetto da lui installato ha un ottimo concetto alla base e che l'unica pecca che ha, malfunzionamento a parte, è quella di avere un regolatore intergrato per il FV obsoleto, ma che per il resto è quanto di meglio si possa avere (parlo solo del concetto) per gestire al meglio le batterie.
...
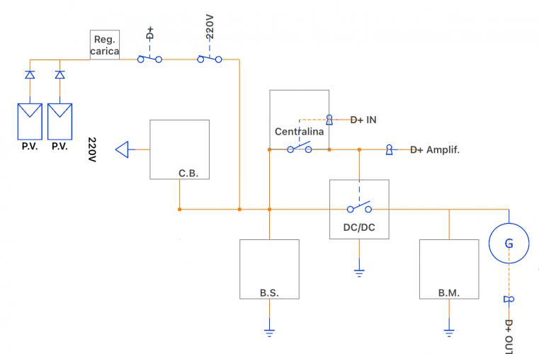
Esatto hai sottolineato quello che penso e cioè il concetto mi piace molto ma purtroppo l oggetto funziona male. In realtà questa settimana ho provato a buttare giù uno schemino seguendo il concetto della ricarica da singolo componente Dc\Dc- C.B.- P.V. È completamente automatico e si sovrappone solo quando si è attaccati alla 230v e con il motore in moto. Sfido chiunque a viaggiare con il cavo della 230V attaccatowink.
Questo è lo schemino. Ditemi cosa ne pensate. Il rele 220v lo farei funzionare con un piccolo alimentatore 220v/12v 
EC0D4541-3D02-4AC1-94A2-8D1F27F82E55.jpeg

Modificato da time69 il 03/02/2023 alle 16:54:38
10
rubylove
rubylove
rating

09/06/2015 5694
Rispondi Abuso
Inserito il 03/02/2023 alle: 19:43:09
In risposta al messaggio di time69 del 03/02/2023 alle 16:51:13

Esatto hai sottolineato quello che penso e cioè il concetto mi piace molto ma purtroppo l oggetto funziona male. In realtà questa settimana ho provato a buttare giù uno schemino seguendo il concetto della ricarica da singolo
componente Dc\Dc- C.B.- P.V. È completamente automatico e si sovrappone solo quando si è attaccati alla 230v e con il motore in moto. Sfido chiunque a viaggiare con il cavo della 230V attaccato. Questo è lo schemino. Ditemi cosa ne pensate. Il rele 220v lo farei funzionare con un piccolo alimentatore 220v/12v 
...
Non devi interrompere il collegamento regolatore batteria, non serve e può essere dannoso

Non sò se sono relè o interruttori quelli che hai disegnato in serie ma in ogni caso non va bene 
l'analogico non è il vecchio e il digitale il nuovo, no, non è così! Il digitale è solo un modo per rappresentare l'analogico, la natura, è analogica

Modificato da rubylove il 04/02/2023 alle 08:49:03
17
time69
time69
07/12/2008 381
Rispondi Abuso
Inserito il 03/02/2023 alle: 20:27:48
In risposta al messaggio di rubylove del 03/02/2023 alle 19:43:09

Non devi interrompere il collegamento regolatore batteria, non serve e può essere dannoso Non sò se sono relè o interruttori quelli che hai disegnato in serie ma in ogni caso non va bene 
Ciao
perché dici ciò? Allora se come tu affermi non bisognerebbe mai staccare la batteria servizi. Io quando lascio il camper al rimessaggio la stacco da sempre sul positivo.
 
10
rubylove
rubylove
rating

09/06/2015 5694
Rispondi Abuso
Inserito il 03/02/2023 alle: 21:14:54
In risposta al messaggio di time69 del 03/02/2023 alle 20:27:48

Ciao perché dici ciò? Allora se come tu affermi non bisognerebbe mai staccare la batteria servizi. Io quando lascio il camper al rimessaggio la stacco da sempre sul positivo.  
Prima di tutto perchè non serve, perchè dobbiamo utilizzare la potenza se c'è un controllo?

E poi perchè i regolatori quando si montano o quando si staccano per manutenzione, andrebbero prima collegati alla batteria e poi alimentati in ingresso, lo stesso vale anche per quando si riattivano, questo suggeriscono quasi tutti i costruttori (collegare alla batteria con l'ingresso staccato) questo evita sfiammate e alte correnti, inoltre evita che si impostino per la tensione sbagliata anche per un momento visto che sono quasi tutti adattivi. (12/24/48V) il fusibile sezionabile sui pannelli è raccomandabile proprio per fare manutenzione, magari lo fai e non succede nulla ma se lo fai di continuo..

Quindi la commutazione in uscita del regolatore se collegato al pannello è da evitare

e poi perchè? quasi tutti i dispositivi di una certa qualità hanno l'abilitazione attraverso uno o più ingressi analogici

lo schema che vedi presume che sia il regolatore che il DC/DC charger abbiano l'ingresso di abilitazione positivo (il più comune)

Quando il mezzo è fermo il micro relè RL1 chiude il contatto dell'ingresso enable sul regolatore e lo attiva, appena metti in moto, scollega il regolatore (via software) e attiva il DC/DC charger

l'interruttore S1 è un interruttore a levetta di piccole dimensioni (meno di 1A gia va bene) con il quale puoi attivare manualmente la ricarica da solare anche se il mezzo è in marcia, se lo vuoi lo metti viceversa non serve

Con alcune marche non serve il relè perchè possono avere anche l'abilitazione invertita ma tutto sommato un micro relè è meglio metterlo con il D+

Se compri un alimentatore 230/xx VDC puoi usare il regolatore come caricabatterie, comprendo che forse questo è troppo per la mentalità di certi "tradizionalisti" ma tu non mi sembri uno di quelli..

Ho scritto XX VDC perchè non sò che pannelli hai e che regolatore monterai

ti faccio un esempio: io ho un pannello che eroga circa 6A a 50V, in uscita al regolatore ne ho 14 con circa 20A, l'alimentatore di rete ha 6A/48VDC e in uscita dal regolatore in carica da rete ho circa 20A 14V

con i diodi la ricarica da rete e da solare sarebbero in contemporanea, altrimenti serve un relè che legge la presenza di rete e scollega il solare (come ho fatto io)

Lo schema potrebbe necessitare di adattamenti a secondo del tipo di dispositivi usati ma se hanno l'abilitazione positiva, gia va bene


20230203_204726.jpg






 
l'analogico non è il vecchio e il digitale il nuovo, no, non è così! Il digitale è solo un modo per rappresentare l'analogico, la natura, è analogica

Modificato da rubylove il 04/02/2023 alle 12:28:23
Giuliopgn
Giuliopgn
-
Rispondi Abuso
Inserito il 03/02/2023 alle: 21:34:46

Secondo me bisognerebbe dare indicazioni solo se si è certi del funzionamento dei regolatori e degli eventuali danni agli stessi.
Esempio, i regolatori Epever, al primo collegamento si auto settano alla tensione della batteria (cosa indispensabile), si possono a questo punto programmare ed il regolatore memorizza i dati su flash-eprom o simili, comunque io li ho scollegati anche per 3/4 mesi ed i dati li hanno mantenuti.
Mi è capitato spesso di staccare le batterie con i pannelli collegati, magari non alla massima potenza dei pannelli, ma fiammate non le ho mai viste.

P.S. tra l'altro anche staccando le batterie i regolatori restano attivi, alimentati dai pannelli stessi, quindi presumo che una volta che i settaggi sono corretti (fino ad un eventuale reset voluto), i regolatori si avviino indifferentemente da batteria e/o da pannelli.
Le prescrizioni sui manuali (tradotte in modo indecente dal mandarino/cinese) parlano esplicitamente dell'installazione, ad ogni modo a me staccando le batterie senza scollegare i pannelli non hanno mai manifestato il minimo problema.
Fate voi stessi la prova, staccate le batterie e date un'occhiata se quando arriva il sole i regolatori si attivano o no, se è così come ho visto io, problemi non ritengo siano possibili.
Giuliopgn

Modificato da Giuliopgn il 03/02/2023 alle 21:37:47
10
rubylove
rubylove
rating

09/06/2015 5694
Rispondi Abuso
Inserito il 03/02/2023 alle: 22:22:43
In risposta al messaggio di Giuliopgn del 03/02/2023 alle 21:34:46

Secondo me bisognerebbe dare indicazioni solo se si è certi del funzionamento dei regolatori e degli eventuali danni agli stessi. Esempio, i regolatori Epever, al primo collegamento si auto settano alla tensione della batteria
(cosa indispensabile), si possono a questo punto programmare ed il regolatore memorizza i dati su flash-eprom o simili, comunque io li ho scollegati anche per 3/4 mesi ed i dati li hanno mantenuti. Mi è capitato spesso di staccare le batterie con i pannelli collegati, magari non alla massima potenza dei pannelli, ma fiammate non le ho mai viste. P.S. tra l'altro anche staccando le batterie i regolatori restano attivi, alimentati dai pannelli stessi, quindi presumo che una volta che i settaggi sono corretti (fino ad un eventuale reset voluto), i regolatori si avviino indifferentemente da batteria e/o da pannelli. Le prescrizioni sui manuali (tradotte in modo indecente dal mandarino/cinese) parlano esplicitamente dell'installazione, ad ogni modo a me staccando le batterie senza scollegare i pannelli non hanno mai manifestato il minimo problema. Fate voi stessi la prova, staccate le batterie e date un'occhiata se quando arriva il sole i regolatori si attivano o no, se è così come ho visto io, problemi non ritengo siano possibili.
...
Dici a me, io se devo dire qualcosa a qualcuno, gli rispondo direttamente, quindi faccio finta di non aver sentito, altrimenti rispondi a me

 
l'analogico non è il vecchio e il digitale il nuovo, no, non è così! Il digitale è solo un modo per rappresentare l'analogico, la natura, è analogica
17
time69
time69
07/12/2008 381
Rispondi Abuso
Inserito il 03/02/2023 alle: 22:22:48
In risposta al messaggio di rubylove del 03/02/2023 alle 21:14:54

Prima di tutto perchè non serve, perchè dobbiamo utilizzare la potenza se c'è un controllo? E poi perchè i regolatori quando si montano o quando si staccano per manutenzione, andrebbero prima collegati alla batteria
e poi alimentati in ingresso, lo stesso vale anche per quando si riattivano, questo suggeriscono quasi tutti i costruttori (collegare alla batteria con l'ingresso staccato) questo evita sfiammate e alte correnti, inoltre evita che si impostino per la tensione sbagliata anche per un momento visto che sono quasi tutti adattivi. (12/24/48V) il fusibile sezionabile sui pannelli è raccomandabile proprio per fare manutenzione, magari lo fai e non succede nulla ma se lo fai di continuo.. Quindi la commutazione in uscita del regolatore se collegato al pannello è da evitare e poi perchè? quasi tutti i dispositivi di una certa qualità hanno l'abilitazione attraverso uno o più ingressi analogici lo schema che vedi presume che sia il regolatore che il DC/DC charger abbiano l'ingresso di abilitazione positivo (il più comune) Quando il mezzo è fermo il micro relè RL1 chiude il contatto dell'ingresso enable sul regolatore e lo attiva, appena metti in moto, scollega il regolatore (via software) e attiva il DC/DC charger l'interruttore S1 è un interruttore a levetta di piccole dimensioni (meno di 1A gia va bene) con il quale puoi attivare manualmente la ricarica da solare anche se il mezzo è in marcia, se lo vuoi lo metti viceversa non serve Con alcune marche non serve il relè perchè possono avere anche l'abilitazione invertita ma tutto sommato un micro relè è meglio metterlo con il D+ Se compri un alimentatore 230/xx VDC puoi usare il regolatore come caricabatterie, comprendo che forse questo è troppo per la mentalità di certi tradizionalisti ma tu non mi sembri uno di quelli.. Ho scritto XX VDC perchè non sò che pannelli hai e che regolatore monterai ti faccio un esempio: io ho un pannello che eroga circa 6A a 50V, in uscita al regolatore ne ho 14 con circa 20A, l'alimentatore di rete ha 6A/48VDC e in uscita dal regolatore in carica da rete ho circa 20A 14V con i diodi la ricarica da rete e da solare sarebbero in contemporanea, altrimenti serve un relè che legge la presenza di rete e scollega il solare (come ho fatto io) Lo schema potrebbe necessitare di adattamenti a secondo del tipo di dispositivi usati ma se hanno l'abilitazione positiva, gia va bene  
...
sadBella idea. Sfrutti il caricatore solare sia con i pannelli che in rete. Mi viene in mente che posseggo un alimentatore originale del camper credo arsilici BL e qualche altra sigla che ha al suo interno un trigger per innalzare la tensione. Che dici potrebbe funzionare? Devo provare se riesce a superare la soglia di attivazione del caricatore solare. Avevo adocchiato un eveper 3210A ma mi sembra che non abbia l enable. Qualche consiglio sui caricatori?
Rimane il fatto però che io sono abituato quando lascio il camper al rimessaggio in ombra a staccare il cavo positivo dalla batteria. Così facendo riproporrei la condizione di staccare l alimentazione a valle del regolatore e questo secondo te non va bene.

Modificato da time69 il 03/02/2023 alle 22:33:05
10
rubylove
rubylove
rating

09/06/2015 5694
Rispondi Abuso
Inserito il 03/02/2023 alle: 22:39:58
In risposta al messaggio di time69 del 03/02/2023 alle 22:22:48

Bella idea. Sfrutti il caricatore solare sia con i pannelli che in rete. Mi viene in mente che posseggo un alimentatore originale del camper credo arsilici BL e qualche altra sigla che ha al suo interno un trigger per innalzare
la tensione. Che dici potrebbe funzionare? Devo provare se riesce a superare la soglia di attivazione del caricatore solare. Avevo adocchiato un eveper 3210A ma mi sembra che non abbia l enable. Qualche consiglio sui caricatori? Rimane il fatto però che io sono abituato quando lascio il camper al rimessaggio in ombra a staccare il cavo positivo dalla batteria. Così facendo riproporrei la condizione di staccare l alimentazione a valle del regolatore e questo secondo te non va bene.
...
Funziona molto bene da 4 anni, l'alimentatore è un 48V 6A, nel mio caso viene commutato quando inserisci la spina, si apre il contatto sul pannello e si chiude sull'alimentatore, quando scolleghi, ricollega il pannello

la commutazione viene fatta da un rele con bobina a 48V  e contatto deviatore da 10A 100VDC, in questo modo o pannello o rete, se invece metti il diodo puoi andare diretto ma in uscita avrai sempre la corrente max del regolatore

a mio parere è meglio non eccedere con la corrente in ingresso perchè se è vero che il regolatore la limita in uscita, deve comunque dissipare qualcosa in più per farlo

Ho fatto una prova con un alimentatore limitato a 6A 48V e in uscita c'erano circa 20A 14,3V  portando la corrente a 10A il regolatore è arrivato a 22A (pure avendone 20 nominali)

Dovresti usare un alimentatore con una tensione vicina a quella dei pannelli, io ti suggerisco di evitare la carica contemporanea, cioè rele e non diodo
 
 
l'analogico non è il vecchio e il digitale il nuovo, no, non è così! Il digitale è solo un modo per rappresentare l'analogico, la natura, è analogica

Modificato da rubylove il 03/02/2023 alle 22:46:05
17
time69
time69
07/12/2008 381
Rispondi Abuso
Inserito il 03/02/2023 alle: 23:05:34
In risposta al messaggio di rubylove del 03/02/2023 alle 22:39:58

Funziona molto bene da 4 anni, l'alimentatore è un 48V 6A, nel mio caso viene commutato quando inserisci la spina, si apre il contatto sul pannello e si chiude sull'alimentatore, quando scolleghi, ricollega il pannello
la commutazione viene fatta da un rele con bobina a 48V  e contatto deviatore da 10A 100VDC, in questo modo o pannello o rete, se invece metti il diodo puoi andare diretto ma in uscita avrai sempre la corrente max del regolatore a mio parere è meglio non eccedere con la corrente in ingresso perchè se è vero che il regolatore la limita in uscita, deve comunque dissipare qualcosa in più per farlo Ho fatto una prova con un alimentatore limitato a 6A 48V e in uscita c'erano circa 20A 14,3V  portando la corrente a 10A il regolatore è arrivato a 22A (pure avendone 20 nominali) Dovresti usare un alimentatore con una tensione vicina a quella dei pannelli, io ti suggerisco di evitare la carica contemporanea, cioè rele e non diodo    
...
I miei pannelli sono a 12v. Sono due in parallelo. Quindi dovrei stare intorno a 20/22volt. Mi consigli qualche caricatore solare con l enable? Cosa monti te?
10
rubylove
rubylove
rating

09/06/2015 5694
Rispondi Abuso
Inserito il 03/02/2023 alle: 23:20:40
In risposta al messaggio di time69 del 03/02/2023 alle 23:05:34

I miei pannelli sono a 12v. Sono due in parallelo. Quindi dovrei stare intorno a 20/22volt. Mi consigli qualche caricatore solare con l enable? Cosa monti te?
Io ho usato victron smartsolar 100-20 (20A) l'ingresso enable lo hanno solo quelli più grandi (mi sembra dal 60A in su)

però puoi usare l'ingresso V.E. direct con un cavetto accessorio che termina con un filo unico che se lo metti sul positivo il regolatore si abilita, se lo apri si disabilità ( mi sembra costi 15 euro)

https://www.victronenergy.it/up...




invece gli Orion lo hanno di serie

credo che anche altri abbiano quell'ingresso,  io l'ho fatto con Victron e ti garantisco che funziona bene

anzi io ci controllo anche il cyrix

l'alimentatore va bene a 24V la corrente dipende dal regolatore, se metti un regolatore da 20A un dieci A è poco, 15 andrebbe bene, attenzione che quegli alimentatori scaldano perchè i cinesi risparmiano sulla dissipazione, io ci ho messo un radiatore aggiuntivo e una ventolina da computer, adesso è freddo, domani ti faccio una foto









 
l'analogico non è il vecchio e il digitale il nuovo, no, non è così! Il digitale è solo un modo per rappresentare l'analogico, la natura, è analogica

Modificato da rubylove il 03/02/2023 alle 23:22:03
6
Szopen
Szopen
rating

06/09/2019 6092
Rispondi Abuso
Inserito il 03/02/2023 alle: 23:28:42
In risposta al messaggio di time69 del 03/02/2023 alle 23:05:34

I miei pannelli sono a 12v. Sono due in parallelo. Quindi dovrei stare intorno a 20/22volt. Mi consigli qualche caricatore solare con l enable? Cosa monti te?
Forse, un alimentatore 230/24 8A ed un regolatore Victron SmartSolar 100|30.

Ciro.
nomade analogico e fanciulla all'imbrunire. Non ho nulla da vendere nè consigli da dare, solo qualche piccolo suggerimento da prendere con le pinze, possibilmente, amperometriche. Buoni Km a tutti e......... rammentate sempre che....... TESTAR NON NUOCE!
10
rubylove
rubylove
rating

09/06/2015 5694
Rispondi Abuso
Inserito il 03/02/2023 alle: 23:42:51
In risposta al messaggio di Szopen del 03/02/2023 alle 23:28:42

Forse, un alimentatore 230/24 8A ed un regolatore Victron SmartSolar 100|30. Ciro.
Con una tensione di 24V e una corrente di 8A non ce la farà mai a convertire in 14V 30A, a 24V ci vuole almeno un alimentatore da 15A, se poi consideri le perdite del convertitore, meglio andare su 20A (visto anche che i cinesi sono sempre tirati)

oppure un caricabatterie Phoenix 12/30) (30A) che ha anche l'ingresso enable di serie, non sò quanto costa però (se non badi a spese)

https://www.victronenergy.it/up...



 
l'analogico non è il vecchio e il digitale il nuovo, no, non è così! Il digitale è solo un modo per rappresentare l'analogico, la natura, è analogica

Modificato da rubylove il 03/02/2023 alle 23:43:49
6
Szopen
Szopen
rating

06/09/2019 6092
Rispondi Abuso
Inserito il 03/02/2023 alle: 23:59:04
Hai ragione ma pensavo ad un utilizzo temporaneo dell'alimentatore (il mio è 13,8V 8A), in effetti un Phoenix da 30A sarebbe molto meglio certo, costicchia, intorno ai 200 eurini ma può risolvere bene.

Ciro. 
nomade analogico e fanciulla all'imbrunire. Non ho nulla da vendere nè consigli da dare, solo qualche piccolo suggerimento da prendere con le pinze, possibilmente, amperometriche. Buoni Km a tutti e......... rammentate sempre che....... TESTAR NON NUOCE!

Modificato da Szopen il 04/02/2023 alle 00:01:04
SostaGruppiCompagniItaliaEsteroMarchiMeccanicaCellulaAccessoriEventiLeggiComportamentiDisabiliIn camper perAltro CamperAltroExtra Attivi
Argomenti recenti dal forum
Cellula abitativa
Upgrade lifepo4
Buonasera a tutti, possiedo un Rapido C55i e al momento il camper è così configurato: -Dcd...
Zanna1979
Ieri alle: 22:51
Cellula abitativa
Nuovo acquisto giottilne z600 iveco
Buongiorno a tutti, bellissimo questo forum sui camper. A giorni concludo l'acquisto di un...
Pasca1787
Ieri alle: 18:36
Viaggi all'estero
Istria Ponte Primo Maggio
Ciao a tutti, stiamo pensando di fare 5 giorni in Istria nei primi giorni di maggio, abbia...
ovsp84
Ieri alle: 12:45
Meccanica
Rimappatura Iveco Daily 3gen e fischio turbina
Buongiorno, dopo aver rimappato il mio 35c15 ho notato che in fase di accelerazione ma sol...
323232
Ieri alle: 10:38
Aree di sosta e campeggi
Roma LGP - Zona Verde
Vorrei sapere da qualche camperista romano se e come è possibile accedere all'area camper ...
memmio
Ieri alle: 09:10
Accessori
Installatore antifurto camper
Buongiorno sto cercando un installatore di antifurto per camper zona Senago Paderno Dugna...
penguin46
Ieri alle: 08:12
Meccanica
Serraggio bulloni braccio oscillante
Buonasera. Avrei bisogno di conoscere i valori di serraggio dei 4 bulloni presenti nel bra...
celeserpi
24/04/26 - 23:38
Aree di sosta e campeggi
Area sosta/parcheggio ospedale Rizzoli Bologna
Salve a tutti. Cerco info su area sosta/parcheggio ospedale Rizzoli a Bologna. Ho notato s...
Dingo84
24/04/26 - 22:24
Viaggi in Italia
Pompei e Caserta
Ciao a tutti, Abbiamo le ferie dal 1 al 7 maggio e volevamo andare a Pompei e reggia di Ca...
beneamma
24/04/26 - 22:22
Viaggi all'estero
Il Tirolo vieta di saltare la coda in autostrada
.. Regione Trentino AA/S Naviga Il Tirolo vieta di saltare la coda in autostrada lungo str...
salito
24/04/26 - 20:14
Normative
Revisione 42,5 q bloccata
Salve a tutti, incredibile, tutte le prove superate,nonostante gli anni ed una precisa m...
paologu
24/04/26 - 17:54
Cellula abitativa
Aiuto gradino elettrico Laika ecovip 3l
Buonasera a tutti, sono da poco un possessore di un Laika ecovip 3l e ho un problema con i...
Alex86rm
23/04/26 - 22:19
168k Facebook
343k Instagram
42,6k TikTok
73,6K Youtube
CamperOnLine - Copyright © 1998-2026 - P.Iva 06953990014
Informativa privacy
Loading...

Accedi

Recupera Password
Nuovo utente

Vuoi eliminare il messaggio?

Sottoscrizione

Anteprima

PREFERENZA

Il messaggio è in fase di inserimento.

loading

CamperOnLine

Buongiorno gentile utente,

da oltre 20 anni Camperonline offre gratuitamente tutti i suoi servizi
grazie agli inserzionisti che ci hanno dato la loro fiducia, permettici di continuare il nostro lavoro disattivando il blocco delle pubblicità.

Grazie della collaborazione.

Azione eseguita con successo

Azione Fallita

Condividi

Condividi questa pagina con:

O copia il link