In risposta al messaggio di pinuzzo57 del 04/03/2018 alle 19:10:04Potresti essere piu chiaro, il positivo che va alle utenze lo hai gia di serie nel camper quindi se devi installare il deviatore nautico perche hai due BS, nn devi fare altro che interporlo trai due positivi delle batterie e l'uscita del diviztore sarà il positivo che va alle utenze.
mi date consigli su dove e come collegare il cavo positivo che va alle utenze della cellula, se è necessario mettere un altro deviatore nautico fra le due batterie. grazie per i consigli. 1957
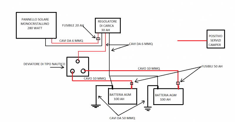
In risposta al messaggio di simons del 05/03/2018 alle 09:41:25Si, io ho il deviatore nautico come in figura, dove sono collegati i positivi delle batterie servizi 1 e 2 ed al positivo comune è collegato il positivo dal regolatore di carica per ricaricarle. Il mio dubbio è se il positivo dell'impianto del camper può essere collegato al positivo comune insieme al positivo del regolatore di carica come nella foto sotto. Oppure deve essere collegato in altro modo. E se l'impianto (cavi e fusibili) è adeguato. grazie.
Potresti essere piu chiaro, il positivo che va alle utenze lo hai gia di serie nel camper quindi se devi installare il deviatore nautico perche hai due BS, nn devi fare altro che interporlo trai due positivi delle batterie e l'uscita del diviztore sarà il positivo che va alle utenze.
.png)
In risposta al messaggio di pinuzzo57 del 05/03/2018 alle 18:41:15Non capisco il perché il pannello debba caricare la batteria a seconda della posizione del deviatore nautico.
Si, io ho il deviatore nautico come in figura, dove sono collegati i positivi delle batterie servizi 1 e 2 ed al positivo comune è collegato il positivo dal regolatore di carica per ricaricarle. Il mio dubbio è se il positivodell'impianto del camper può essere collegato al positivo comune insieme al positivo del regolatore di carica come nella foto sotto. Oppure deve essere collegato in altro modo. E se l'impianto (cavi e fusibili) è adeguato. grazie.
In risposta al messaggio di Grinza del 05/03/2018 alle 19:47:09Mi sembra corretto mettere il deviatore in quella posizione, con il cavo delle utenze collegato al Common del deviatore.
Non capisco il perché il pannello debba caricare la batteria a seconda della posizione del deviatore nautico. io dal regolatore andrei alle batteria collegate in parallelo secco e casomai il deviatore lo metterò a vallevolendo far funzionare le batterie alternativamente. Come stai facendo adesso rischi di caricare una sola batteria anche uscire dal pannello direttamente verso i servizi del camper mi sembra sbagliato. chivti ha proposto questo impianto?
In risposta al messaggio di Dash del 05/03/2018 alle 21:00:33Ah ha anche la posizione parallelo secco.....ho capito ha tratto in inganno il nome deviatore, questo é piú evoluto...
Mi sembra corretto mettere il deviatore in quella posizione, con il cavo delle utenze collegato al Common del deviatore. Normalmente il deviatore serve per selezionareLa batteria (1) La batteria (2) oppure (normalmente)ENTRAMBE (parallelo secco). In questa posizione il regolatore le caricherà entrambe.Se una delle due batterie va in corto, puoi escluderla selezionando BAT1 oppure BAT2; il regolatore pertanto caricherà solo la batteria buona senza avere i terminali in corto con la batteria cattiva. L'uscita del regolatore in questo modo non andrà in parallelo secco sulle due batterie (scavalcando il deviatore), perché se una delle due va in corto a questo punto non si giustificherebbe la presenza del deviatore batterie (devi comunque scollegare fisicamente la batteria cattiva dal parallelo): il deviatore non devierebbe un fico secco (c'è il parallelo secco a monte!). Secondo me il disegno 2 va bene (però vedi sotto) Però ho un altro appunto: nei disegni, pinuzzo57 indica il regolatore da 30Ah e i fusibili da 50Ah e 20Ah. Sbagliato. Si devono indicare i fusibili e il regolatore con i soli Ampere come unità di misura, non Amperora. Stiamo parlando di correnti, quindi 30A, e 50A, e 20A Ciao da Dash
In risposta al messaggio di Dash del 05/03/2018 alle 21:00:33Dash, grazie per l'intervento. Si i fusibili sono fra pannello e regolatore da 20a, alle batterie da 50a ed il regolatore di carica e da 30a.
Mi sembra corretto mettere il deviatore in quella posizione, con il cavo delle utenze collegato al Common del deviatore. Normalmente il deviatore serve per selezionareLa batteria (1) La batteria (2) oppure (normalmente)ENTRAMBE (parallelo secco). In questa posizione il regolatore le caricherà entrambe.Se una delle due batterie va in corto, puoi escluderla selezionando BAT1 oppure BAT2; il regolatore pertanto caricherà solo la batteria buona senza avere i terminali in corto con la batteria cattiva. L'uscita del regolatore in questo modo non andrà in parallelo secco sulle due batterie (scavalcando il deviatore), perché se una delle due va in corto a questo punto non si giustificherebbe la presenza del deviatore batterie (devi comunque scollegare fisicamente la batteria cattiva dal parallelo): il deviatore non devierebbe un fico secco (c'è il parallelo secco a monte!). Secondo me il disegno 2 va bene (però vedi sotto) Però ho un altro appunto: nei disegni, pinuzzo57 indica il regolatore da 30Ah e i fusibili da 50Ah e 20Ah. Sbagliato. Si devono indicare i fusibili e il regolatore con i soli Ampere come unità di misura, non Amperora. Stiamo parlando di correnti, quindi 30A, e 50A, e 20A Ciao da Dash
In risposta al messaggio di pinuzzo57 del 06/03/2018 alle 05:16:4110 mmq dalle batterie va bene (però vedi sotto), essendo batterie NON da avviamento non andrai mai a prelevare più di 50A e quindi anche il fusibile da 50A va bene (magari meglio da 40A). Tieni conto che a valle dello switch nautico quando sei sulla posizione 1+2 (BOTH) potresti avere anche 100A senza che saltino i fusibili che passano attraverso un singolo cavo da 10 mmq, quindi o metti un fusibile aggiuntivo da 50A in corrispondenza del Common dello switch nautico, oppure aumenti il cavo dal common agli utilizzatori (16 mmq).
Dash, grazie per l'intervento. Si i fusibili sono fra pannello e regolatore da 20a, alle batterie da 50a ed il regolatore di carica e da 30a. quindi l'impianto fatto come nella figura 2 va bene, anche il dimensionamento dei cavi?
In risposta al messaggio di Dash del 06/03/2018 alle 08:02:30Grazie Dash per i consigli e gli accorgimenti. buona giornata.
10 mmq dalle batterie va bene (però vedi sotto), essendo batterie NON da avviamento non andrai mai a prelevare più di 50A e quindi anche il fusibile da 50A va bene (magari meglio da 40A). Tieni conto che a valle dello switchnautico quando sei sulla posizione 1+2 (BOTH) potresti avere anche 100A senza che saltino i fusibili che passano attraverso un singolo cavo da 10 mmq, quindi o metti un fusibile aggiuntivo da 50A in corrispondenza del Common dello switch nautico, oppure aumenti il cavo dal common agli utilizzatori (16 mmq). Per non sbagliare, nel mio impianto ho messo:Sui positivi delle batterie 2 cavi da 25 mmq e 2 fusibili da 40A a lamella (posso aumentarli fìno a 100A, o diminuirli) Dal Common esco con un altro cavo da 25 mmq (bella fatica crimpare questi cavi, ma la mia pinza arrivava fino a 35 mmq) Il cavo dal Common arriva a un box fusibili, da cui si diramano le varie utenze, ognuna col fusibile adeguato al consumo della particolare utenza. Il box fusibili è del tipo con LED indicatore dell'interruzione del fusibile: se salta un fusibile, si accende il LED corrispondente al fusibile fulminato (comodo per individuare a occhio cosa è saltato) Tutto ben etichettato in modo che se c'è qualche problema, anche di notte con una pila si capisce cosa si sta toccando...Il vantaggio di mettere dei cavi più grossi rispetto ai 10 mmq è che il cablaggio non lo tocchi più neanche se cambi batterie (e magari ne metti due che ti consentano anche l'avviamento): dovrai solo cambiare i fusibili in base alle utenze che collegherai. Tieni conto che in un impianto da camper senza apparecchi voraci tipo grossi inverter, phon, macchine caffè, una corrente di 40A è già sovrabbondante per un utilizzo normale del camper. Ciao da Dash (Ampere si scrive con la A maiuscola, la regola vuole che se l'unità di misura deriva da un cognome si scriva in Maiuscola, e quindi si scriverà A per Ampere, B per Becquerel, J per Joule, Pa per Pascal, V per Volt, W per Watt e così via; invece il metro , l'ettaro o la tonnellata si scrivono con la minuscola: m, ha, t. sbagliato scrivere mt per metro e ql per quintale)