CamperOnLine
  • Camper
    • Camper usati
    • Camper nuovi
    • Produttori
    • Listino
    • Cataloghi
    • Concessionari e rete vendita
    • Noleggio
    • Van
    • Caravan
    • Fiere
    • Rimessaggi
    • Le prove di CamperOnLine
    • Provati da voi
    • Primo acquisto
    • Area professionisti
  • Accessori
    • Accessori e Prodotti
    • Camping Sport Magenta accessori
    • Produttori
    • Antenne TV
    • Ammortizzatori
    • GPS
    • Pneumatici
    • Rimorchi
    • Provati da Voi
    • Fai da te
  • Viaggi
    • Diari di viaggi in camper
    • Eventi
    • Foto
    • Check list
    • Traghetti
    • Trasporti
  • Sosta
    • Cerca Strutture
    • Sosta
    • Aree sosta camper
    • Campeggi
    • Agriturismi con sosta camper
    • App Camperonline App
    • 10 Consigli utili per la sosta
    • Area strutture
  • Forum
    • Tutti i Forum
    • Sosta
    • Gruppi
    • Compagni
    • Italia
    • Estero
    • Marchi
    • Meccanica
    • Cellula
    • Accessori
    • Eventi
    • Leggi
    • Comportamenti
    • Disabili
    • In camper per
    • Altro Camper
    • Altro
    • Extra
    • FAQ
    • Regolamento
    • Attivi
    • Preferiti
    • Cerca
  • Community
    • COL
    • CamperOnFest
    • Convenzioni Convenzioni
    • Amici
    • Furti
    • Informativa Privacy
    • Lavoro
  • COL
    • News
    • Newsletter
    • Pubblicità
    • Contatto
    • Ora
    • RSS RSS
    • Video
    • Facebook
    • Instagram
  • Magazine
  • Italiano
    • Bienvenue
    • Welcome
    • Willkommen
  • Accedi
CamperOnLine
Camping Sport Magenta
  1. Fai da te
  2. Esterni

Motorizzazione valvola di scarico acque grigie

EsterniChiusureInterniIlluminazioneElettricitàRiscaldamentoClimatizzazioneIdraulicaAntenneMeccanica
Marcopes | 28/11/2010 | Esterni | 1 | 7849 | 0

LAVORI ESTERNI


Motorizzazione valvola di scarico acque grigie


Ciao a tutti gli amici.


Ho motorizzato la valvola da 3" dello scarico acque grigie con controllo a video come segue:
Ad un motore di tergicristallo con perno a filetto ho avvitato un dado da mm 8x30 (si usa in genere per unire due barre filettate); poi ho avvitato una barra filettata dal diam. mm 8 lunga cm 45; ho praticato due fori da mm 3 al dado in modo da inserire due spine per bloccare la barra al dado e al gambo del motore; ho utilizzato un altro dado mm 8x30 e gli ho saldato un ferro quadro mm 10x10 lug. cm 10 creando una T (questo ferro a lavoro finito va fissato alla leva dello scarico); ad un tubo in plastica di diam. mm. 40 lungo 45 cm ho praticato un taglio parallelo da mm 10 lungo cm. 12, che serve per far scorrere il ferro quadro; poi ho avvitato il dado col ferro a T sulla barra filettata , inserito il tubo nella barra e fissato al motore con tre piastre ad angolo in alluminio; in testa al tubo ho inserito un'altra piastra in alluminio piegata ad U per tenere la barra filettata al centro del tubo e libera di girare (tipo vite senza fine ), e ho montato due micro interruttori per il controllo di apertura e chiusura.


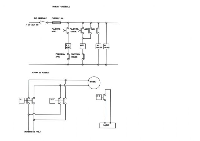
IMPIANTO ELETTRICO


Per l'impianto elettrico ho utilizzato 4 relè 12 volt (di cui 3 relè 10A a doppio scambio il quarto a scambio singolo), due pulsanti, nonché un telecamera ad infrarossi e un laser, questi ultimi fissati ad un lato dello scarico su una piastra di alluminio (con la telecamera si controlla il posizionamento dello scarico in linea col pozzetto, stando seduti alla guida, mentre il laser serve ad evidenziare col punto rosso il centro del pozzetto). Il laser che ho utilizzato si trova nelle pistole per guerra simulata e costa circa 2 euro dai cinesi, ha un piccolo interruttore che ho smontato saldando due fili sottili per poterlo comandare con un contatto del relè


MATERIALI UTILIZZATI E SPESA


N° 1 motore di tergi cristallo 12 volt € 10 ( da autodemolizioni)
N° 1 barra filettata mm 8 € 2
N° 2 dadi mm 8 lunghi € 1
N° 1 telecamera a18 led infrarossi € 28
N° 1 laser € 2
Il resto del materiale di avanzo da altri lavori, valore circa € 15

  • Assemblaggio valvola
  • Assemblaggio
  • Dettaglio motore e barra filettata
  • Motorizzazine assemblata
  • dettaglio finecorsa
  • Telecamera e laser
  • Montaggio alla leva
  • Fissaggio al sotto pavimento con staffa in alluminio
  • Dettaglio
  • Dettaglio telecamera e laser istallati
  • Lavoro ultimato
  • Dettaglio con telecamera e laser installati
  • Motorizzazione ultimata
  • Dettaglio leva di scarico
  • Fissaggio con piastra in alluminio al sottopavimento
  • Dettaglio
  • Telecamera e laser installati
  • Lavoro ultimato
  • Schema elettrico
  • Schema elettrico
  • 1
  • 2
  • 3
  • 4
  • 5
  • 6
  • 7
  • 8
  • 9
  • 10
  • 11
  • 12
  • 13
  • 14
  • 15
  • 16
  • 17
  • 18
  • 19
  • 20

Commenti

Fai il Login per commentare.
gianchy74
gianchy74
gianchy74 ha commentato: 27/10/2017 17:59
Come è possibile avere degli schemi di montaggio per questa valvola?
Diari recenti
Norvegia
Norvegia up to Lofoten on the road in camper
Norvegia up to Lofoten on the road in camper
Visite
293
Pubblicato
12/01/2026
Germania
Landshut in camper
Landshut in camper
Visite
293
Pubblicato
08/01/2026
Germania, Svezia, Finlandia, Svezia
Lapponia in camper
Lapponia in camper
Visite
464
Pubblicato
05/01/2026
2
165k Facebook
342k Instagram
42,6k TikTok
73k Youtube
CamperOnLine - Copyright © 1998-2026 - P.Iva 06953990014
Informativa privacy
Loading...

Accedi

Recupera Password
Nuovo utente

Sottoscrizione

Anteprima

PREFERENZA

Il messaggio è in fase di inserimento.

loading

CamperOnLine

Buongiorno gentile utente,

da oltre 20 anni Camperonline offre gratuitamente tutti i suoi servizi
grazie agli inserzionisti che ci hanno dato la loro fiducia, permettici di continuare il nostro lavoro disattivando il blocco delle pubblicità.

Grazie della collaborazione.

Azione eseguita con successo

Azione Fallita

Condividi

Condividi questa pagina con:

O copia il link