CamperOnLine
  • Camper
    • Camper usati
    • Camper nuovi
    • Produttori
    • Listino
    • Cataloghi
    • Concessionari e rete vendita
    • Noleggio
    • Van
    • Caravan
    • Fiere
    • Rimessaggi
    • Le prove di CamperOnLine
    • Provati da voi
    • Primo acquisto
    • Area professionisti
  • Accessori
    • Accessori e Prodotti
    • Camping Sport Magenta accessori
    • Produttori
    • Antenne TV
    • Ammortizzatori
    • GPS
    • Pneumatici
    • Rimorchi
    • Provati da Voi
    • Fai da te
  • Viaggi
    • Diari di viaggi in camper
    • Eventi
    • Foto
    • Check list
    • Traghetti
    • Trasporti
  • Sosta
    • Cerca Strutture
    • Sosta
    • Aree sosta camper
    • Campeggi
    • Agriturismi con sosta camper
    • App Camperonline App
    • 10 Consigli utili per la sosta
    • Area strutture
  • Forum
    • Tutti i Forum
    • Sosta
    • Gruppi
    • Compagni
    • Italia
    • Estero
    • Marchi
    • Meccanica
    • Cellula
    • Accessori
    • Eventi
    • Leggi
    • Comportamenti
    • Disabili
    • In camper per
    • Altro Camper
    • Altro
    • Extra
    • FAQ
    • Regolamento
    • Attivi
    • Preferiti
    • Cerca
  • Community
    • COL
    • CamperOnFest
    • Convenzioni Convenzioni
    • Amici
    • Furti
    • Informativa Privacy
    • Lavoro
  • COL
    • News
    • Newsletter
    • Pubblicità
    • Contatto
    • Ora
    • RSS RSS
    • Video
    • Facebook
    • Instagram
  • Magazine
  • Italiano
    • Bienvenue
    • Welcome
    • Willkommen
  • Accedi
CamperOnLine
Camping Sport Magenta
  1. Forum
  2. Tecnica
  3. Accessori
Galleria

thetford n 145 errore 14

Nuovo
Cerca
Berger Camping
SostaGruppiCompagniItaliaEsteroMarchiMeccanicaCellulaAccessoriEventiLeggiComportamentiDisabiliIn camper perAltro CamperAltroExtra Attivi
1 20 2
20
scubidu
scubidu
rating

16/02/2006 3839
Inserito il 18/07/2015 alle: 17:48:26
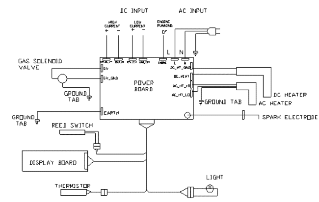
Ciao..un amico acquisito si trova a san Vito lo Capo  con frigo rotto errore 14.  Qualche suggerimento per tamponare le ferie...
tipo,ponticellare in scheda per alimentare diretamente
la reistenza??
qualcuno conosce la scheda in questione?
15
renzo07
renzo07
rating

16/11/2010 4080
Inserito il 18/07/2015 alle: 18:36:03
In risposta al messaggio di scubidu del 18/07/2015 alle 17:48:26

Ciao..un amico acquisito si trova a san Vito lo Capo  con frigo rotto errore 14.  Qualche suggerimento per tamponare le ferie... tipo,ponticellare in scheda per alimentare diretamente la reistenza?? qualcuno conosce la scheda in questione?

Ciao scubidu, tutto quello che ho e' lo schemino, l'errore 14 e' la mancanza di colloquio scheda <->display.
Renzo.


20
scubidu
scubidu
rating

16/02/2006 3839
Inserito il 18/07/2015 alle: 22:22:17
Grazie  problema risolto.    Era effettivamente il cavo tra scheda e display
 
SostaGruppiCompagniItaliaEsteroMarchiMeccanicaCellulaAccessoriEventiLeggiComportamentiDisabiliIn camper perAltro CamperAltroExtra Attivi
Argomenti recenti dal forum
Aree di sosta e campeggi
Circeo
In questo periodo di bassa stagione dove consigliate di sostare per andare sulla spiaggia ...
Volante 21
Ieri alle: 20:35
Cellula abitativa
Crepa su plastica angolo parabrezza motorhome
Ciao a tutti, ho un motorhome CI e dalla foto potete vedere che nell'angolo sulla plastica...
Gloose
Ieri alle: 18:52
Cellula abitativa
Boiler BS 10, BS 14
Appena partito! Il boiler non dà segni di vita. Non si accende la spia né verde né rossa e...
Vincesa
Ieri alle: 15:50
Viaggi all'estero
grandinata a Marrakech
Ciao ho lasciato il camper in campeggio a Marrakech, ora mi trovo in Italia, ed ho visto...
king
Ieri alle: 14:00
Viaggi in Italia
PROBLEMA di perdita acqua Knaus Traveller 2002
Ciao, ho un problema strano con il mio camper appena acquistato, funziona tutto perfettame...
Ivan*81
Ieri alle: 11:54
Viaggi in Italia
Segnalazione area sosta camper Potenza (PZ)
Buonasera a tutti,volevo segnalare che l'area sosta camper a Potenza ,in via zara e in fas...
Spadino69
11/04/26 - 17:58
Accessori
Caricabatterie Blue Smart IP22 1 o 3 uscite?
Buongiorno a tutti, nel piano di upgrade elettrico, sono arrivato al CB da 220. Direi che ...
isauri
11/04/26 - 10:28
Cellula abitativa
Isolamento pavimento
Buonasera ragazzi, non avendo sul mio veicolo (semintegrale) il doppio pavimento, volevo, ...
fjordland
10/04/26 - 20:43
Altro sui camper
Finestra scardinata dal vento
Buonasera. Chiedo consiglio ai più esperti di me: L’altro giorno mentre eravamo in sosta c...
vaicolvento
10/04/26 - 19:23
Altro sui camper
Camperista sprovveduto cerca aiuto
Preambolo: trovo un camper da un concessionario che vende camper usati. Il camper è del 20...
crucco_02
10/04/26 - 15:45
Accessori
Batteria Litio per Adria Twin Sport 640 (2024)
Ho letto migliaia di post su questo argomento ma onestamente non ho le idee chiare su cosa...
mavalle
10/04/26 - 14:23
Meccanica
Motore Ford 2200cdi 100cv
Buongiorno a tutti, sto acquistando un camper del 2007 semintegrale, allestimento MC Louis...
FM79
10/04/26 - 09:04
167k Facebook
343k Instagram
42,6k TikTok
73,3k Youtube
CamperOnLine - Copyright © 1998-2026 - P.Iva 06953990014
Informativa privacy
Loading...

Accedi

Recupera Password
Nuovo utente

Vuoi eliminare il messaggio?

Sottoscrizione

Anteprima

PREFERENZA

Il messaggio è in fase di inserimento.

loading

CamperOnLine

Buongiorno gentile utente,

da oltre 20 anni Camperonline offre gratuitamente tutti i suoi servizi
grazie agli inserzionisti che ci hanno dato la loro fiducia, permettici di continuare il nostro lavoro disattivando il blocco delle pubblicità.

Grazie della collaborazione.

Azione eseguita con successo

Azione Fallita

Condividi

Condividi questa pagina con:

O copia il link