In risposta al messaggio di Mandracchio del 12/03/2026 alle 19:19:31Mi sembra di aver capito che hai aggiunto un relè che alimenta il frigo da BM.
Ciao a tutti ho montato due batterie al litio su elnagh big marlin come modifica alla ds300 ho interrotto il negativo della bobina del relè parallelatore e ho montato un relè esterno per gestire il frigo a 12v risultatofunziona tutto tranne un ronzio di un rele dietro le manopole del frigo quando passo a 12v, smontando dietro i comandi ho trovato il relè incriminato .quando passo 12 vibra e sui cavi adiacenti appena giro la manopola a 12v la tensione scende sotto i 10 v ho comandato il frigo dalla batteria motore con un relè auto da 40 amp avete idee grazie
In risposta al messaggio di banoyo del 12/03/2026 alle 21:23:56il d+ ho sdoppiato quello che arriva dal sotto chiave del motore invece la potenza ho preso un cavo da 16 mm che arriva dall'alternatore e come uscita ho messo il cavo che ho tolto dal connettore del frigo sulla ds300 quello a 6 pin con cavi piu grossi
Mi sembra di aver capito che hai aggiunto un relè che alimenta il frigo da BM. Con cosa comandi quel relè? Per controllare quel relè devi staccare e prendere la 12V che alimentava il frigorifero in precedenza. Altrimentihai la 12V Alternatore/BM ma anche la 12V DC-DC/BS dalla centralina. Praticamente se hai fatto cosi, avesti rifatto il parallelo BM/BS, ma sulla alimentazione della 12V del frigo.
In risposta al messaggio di Mandracchio del 12/03/2026 alle 21:40:23Sembra tu abbia aggiunto un'inutile relè, se hai correttamente disattivato il solo relè di accoppiamento BM/BS il frigo a 12V a motore acceso deve continuare a funzionare come in origine.
il d+ ho sdoppiato quello che arriva dal sotto chiave del motore invece la potenza ho preso un cavo da 16 mm che arriva dall'alternatore e come uscita ho messo il cavo che ho tolto dal connettore del frigo sulla ds300 quello a 6 pin con cavi piu grossi quindo non dovrebbe mettere in parallelo le due batterie
http://www.m48.it/CamperBricola...
In risposta al messaggio di Szopen del 13/03/2026 alle 00:57:06ok provo e aggiorno ...
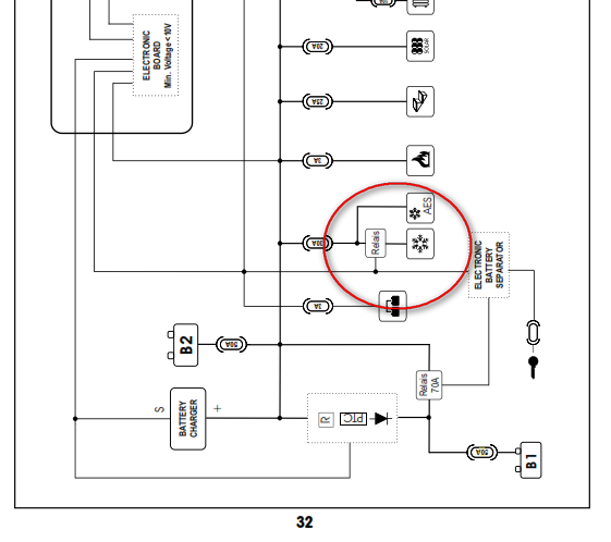
Sembra tu abbia aggiunto un'inutile relè, se hai correttamente disattivato il solo relè di accoppiamento BM/BS il frigo a 12V a motore acceso deve continuare a funzionare come in origine. Se al frigo già prima della modificaarrivava una tensione leggermente bassa con conseguente cattivo o poco raffreddamento del frigo allora si può ricorrere ad un relè esterno, in ogni caso larte centralina/frigo non và toccata. Lo schema corretto da utilizzarsi nel caso lo trovi qui a questo link. Ciro.
In risposta al messaggio di Mandracchio del 13/03/2026 alle 13:07:34Occorre verificare cosa avviene con quel relè aggiunto.
ok provo e aggiorno ... non vorrei che tutto nasca dal dc dc dc isolato

In risposta al messaggio di banoyo del 13/03/2026 alle 13:51:01domanda banale il rele del parallelatore se disattivato compromette quello del frigo ?
Occorre verificare cosa avviene con quel relè aggiunto. La modifica che hai fatto è diversa da quella che andrebbe fatta. Devi verificare se è un calo di tensione che fa trillare il relè oppure un malfunzionamento dell'AESche attacca/stacca rapidamente il relè la 12V...come se ci fosse un riconoscimento presenza/assenza 12V con scambio di stato continuo. Vedi di capire facendo qualche prova/misura. La modifica prevede di utilizzare la 12V che andava al frigo e usarla per pilotare il relè, portare un cavo maggiorato da BM>relè> frigo . Utilizzare il d+ potrebbe andare in contrasto con i tempi di attivazione/reazione della AES. In pratica credo che forzi il modo anomalo la 12V al frigo, mettendo in crisi il sistema automatico di commutazione GAS/230V/12V.
In risposta al messaggio di Mandracchio del 13/03/2026 alle 19:45:27Il relè parallelatore se disabilitato fa si che il frigo è alimentato solo da BS, quindi a motore acceso la corrente che alimenta il frigo arriva dal DC-DC/BS, se il DC-DC è attivo, mentre se il DC-DC è disabilitato la corrente arriva dalla sola BS...non interferisce con il relè del frigo.
domanda banale il rele del parallelatore se disattivato compromette quello del frigo ? e il ponticello del rele del frigo lo esclude?
In risposta al messaggio di banoyo del 13/03/2026 alle 21:39:22ok domanio faccio due prove ... grazie mille
Il relè parallelatore se disabilitato fa si che il frigo è alimentato solo da BS, quindi a motore acceso la corrente che alimenta il frigo arriva dal DC-DC/BS, se il DC-DC è attivo, mentre se il DC-DC è disabilitato lacorrente arriva dalla sola BS...non interferisce con il relè del frigo. Il ponticello del frigo sulla centralina è da mettere/togliere a seconda se hai o meno l'AES, quindi non va toccato. Se intendi evitare di usare la corrente del DC-DC per il frigo devi fare la modifica nel link che ti ha indicato Szopen