In risposta al messaggio di rubylove del 08/03/2026 alle 12:47:13Ciao, mi viene il dubbio che anche il liquido non fosse di buona qualità, mai visto depositi del genere, pensa si creassero nel motore o, forse, il problema potrebbe averlo creato il termobagno in ferro metall, ripeto forse, non compatibile, ti conviene comunque usare componenti idonei agli impianti auto. Un saluto Enzo.
Avrei finito le modifiche e i miglioramenti oltre che le correzioni e dato che non vorrei piu metterci mano per un bel pò di tempo sto controllando tuttto Mi sono ricordato che quando avevo montato l'impianto per lo scaldasalvietteavevo usato due gomiti in ghisa perchè non li avevo trovati in quel momento e volevo finire, erano brutti ma mi ero detto che alla fine era solo un problema estetico Dopk la ruggine mi sono detto che forse era meglio controllare e li ho smontati, ecco il risultato vorrei metterli in plastica tipo PP-R ma alla fine se non li trovo li prendo in ottone
In risposta al messaggio di enzo44 del 09/03/2026 alle 23:03:50Non credo, forse non era il migliore ma un liquido di marca Arexon's -20 blu pronto
Ciao, mi viene il dubbio che anche il liquido non fosse di buona qualità, mai visto depositi del genere, pensa si creassero nel motore o, forse, il problema potrebbe averlo creato il termobagno in ferro metall, ripeto forse, non compatibile, ti conviene comunque usare componenti idonei agli impianti auto. Un saluto Enzo.
In risposta al messaggio di ecostar del 10/03/2026 alle 13:04:06Sembravano accumuli ferrosi ruggine e non era tanto molle, si staccava solo con un cacciavite, comunque ho cambiato i due manicotti con due in ottone cromato, in questi giorni ho avuto altre cose da fare ma mi sono comunque dedicato anche all'impianto, purtroppo anche un pizzico di sfiga ogni tanto.. ieri stavamo caricando e mi sono accorto che il rubinetto del tubo 3 perdeva e dovuto riscaricare parzialmnte per cambiarlo
Parecchi di quei radiatori tubolari da nuovi all'interno sono sporchi e prima di collegarli all'impianto antrebbero lavati , quella poltiglia che a medio/ungo termine si crea è anche causata dall'ossigeno e per questo motivoil liquido in un vaso di espansione aperto non dovrebbe mai circolare , ora avendo allungato il tubo che entra nel vaso sotto all livello del liquido anche se il liquido circola almeno non si ossigena , tuttavia sarebbe decisamente meglio non far circolare il liquido nel vaso nel possibile abbassando la prevalenza del circolatore , ricordati di non far invecchiare troppo l'antigelo sostituendolo almeno ogni 5 anni
In risposta al messaggio di rubylove del 10/03/2026 alle 14:28:37
Sembravano accumuli ferrosi ruggine e non era tanto molle, si staccava solo con un cacciavite, comunque ho cambiato i due manicotti con due in ottone cromato, in questi giorni ho avuto altre cose da fare ma mi sono comunquededicato anche all'impianto, purtroppo anche un pizzico di sfiga ogni tanto.. ieri stavamo caricando e mi sono accorto che il rubinetto del tubo 3 perdeva e dovuto riscaricare parzialmnte per cambiarlo Adesso l'impianto è finito con le modifiche, il tubo che passava sopra ai due radiatori arizona adesso passa sotto e la U rovesciata non c'è più, è rimasto il passaggio sotto al pavimento, i collegamenti,ho inserito una valvola bypass che una volta finito l'impianto dovrà essere aperta in modo da evitare che circoli nel vaso di espansione ma lo bypassi se non succede altro posso caricare di nuovo
In risposta al messaggio di ecostar del 10/03/2026 alle 15:25:55Webasto mostra 3 modi di collegamento per il vaso di espansione negli impianti
Ti confesso che non riesco a capire il bypass che hai cvreato ne capirne la sua funzionalità e utilità , vuoi mai che dopo oltre 55 anni di impiantistica termoidraulica ci sia ancora qualcosa che non sapevo
In risposta al messaggio di rubylove del 12/03/2026 alle 22:20:00Ciao, ho notato che l'unica cosa che non hai sostituito è il riscaldatore o mi sfugge qualcosa o è l'unico componente che va bene nonostante sei anni di onorato servizio, comunque per ritornare al tuo impianto credo che ti sei imbarcato in un lavoro complicato tant'è che neache l'amico Mario, che è uno dei massimi esperti, riesce a seguirti. Personalmente non avrei separato il motore dalla cellula, l'impianto sarebbe stato piu' semplice e funzionale, non era necessario lo scambiatore, inerzia nel funzionamento, non serviva la pompa di ricircolo motore, non serviva il vaso di espansione, che tanti problemi ti ha creato, Iveco realizza l'impianto meglio di noi perchè duplicarlo, per l'affidabilità, in caso di avaria, sarebbe stato sufficente il montaggio di due valvole manuali, il mio impianto è dal 2009 che che va senza problemi e non ho neanche sostituito il liquido, ovviamento questo è il mio modesto parere, ammiro la tua volontà e spero tu riesca a concludere il lavoro nel migliore dei modi, un saluto Enzo
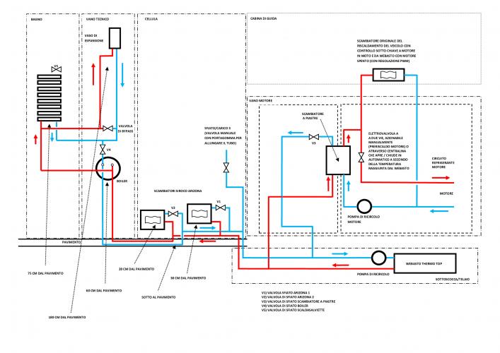
Finalmente una giornata dove ho risolto, valvola a tre vie che a volte si bloccava Purtoppo il problema a me noto della difficoltà a caricare l'impianto vuoto ha fuorviato tutto, in realtà le difficoltà ci sono, infattici ho perso una giornata intera (oggi) ma si era aggiunto quello della valvola, e anche se forse non determinante, quello dei tubi, di alcuni rubinetti Comunque ci vuole tempo e pazienza, non ho caricato dal vaso di espansione ma dal tubo 3 che avevo piazzato in un secondo tempo che è collegato vicino alla pompa, da quel tubo la carica è migliore perchè il liquido va subito alla pompa (in basso) e si riempie verso l'alto Ho proceduto in questo modo: Ci sono 5 valvole di sfiato + il tubo di carica e il vaso di espansione V1) sullo scambiatore Siroco Arizona 1 che è il più basso come altezza dal pavimento V2) sullo scambiatore Siroco Arizona 2 che è il secondo come altezza V3) sullo scambiatore a piastre nel vano motore che è il terzo come altezza V4) sul boiler che è il quarto come altezza V5) sul termosifone che è il quinto come altezza Ho aperto tutti gli sfiati e ho iniziato a caricare, appena è uscito un pò di liquido dallo scambiatore Arizona 1 (il più in basso) ho chiuso la valvola e via di seguito mano a mano ho riempito e chiuso tutto fino al termosifone Ho iniziato a far girare il cooler con la pompa che a volte pescava a volte no, quindi c'era aria all'interno, un pò alla volta ho iniziato ad aprire gli sfiati e ad espellere l'aria, la cosa l'ho ripetuta più volte Poi ho fatto la prima prova con il motore (senza webasto) c'èra aria nello scambiatore a piastre, e il calore trasferito era poco, lo scambiatore era caldo in entrata e freddo in uscita, (avevo gia fatto vari sfiati) l'ho smontato capovolto più volte e u pò alla volta ha cominciato a scaldarsi e e a scaldare la cellula con i due Arizonae il termosifone Altri tre o quattro giri di sfiato e poi ho acceso il webasto (a motore spento) è andato al primo colpo ed è andato così bene che dopo circa mezzora si è messo a mezza forza (significa che raffredda bene) e l'ho tenuto acceso per un'oretta senza che si fermasse mai . Ho effettuato altri sfiati lasciando il tubo 3 aperto e posizionato più alto del vaso di espansione. A quel punto ho acceso la pompa aggiuntiva che si trova in basso sul ritorno del vaso di espansione e ha ricominciato a buttare fuori aria dal tubo tre, questa operazione ha ulteriormente tirato fuori aria, l'ho fatta più volte e ogni volta uscivano bolle di aria (il tubo 3 è trasparente e fissato in alto sul tetto del furgone) Domani mattina faccio un giro con il tubo di sfiato che farò uscire dal finestrino e piazzerò in alto, test con il motore e poi test con il webasto, con il movimento del furgone e gli sfiati aperti in alto dovrebbe uscire altra aria I due scambiatori Arizona ancora hanno dei gorgoglii, quindi andrà tolta ancora aria, entrambi hanno lo sfiato ma nonostante cio non esce più aria, credo che dovrò perderci tempo, gia me ne avevano fatto perdere parecchio in passato Stamattina prima di caricare oltre a ri collegare l'uscita del webasto senza elettrovalvola ho rimesso i tubi dei due Arizona come li avevo messi quando feci l'impianto cinque anni fa, acqua calda da sopra e fredda sotto, questo perchè sono andato a leggere il manuale di installazione e su questo prodotto Siroco dice di entrare da sopra con la mandata e c'è tanto di disegno, se lo dicono loro, quindi li avevo collegati bene la prima volta In buona sostanza ho ristrutturato l'impianto con i seguenti lavori Ho sostituito lo scaldasalviette forato) purtroppo con uno che sembra lo stesso perchè non ho trovato altro che potesse andare bene Ho sostituito i due manicotti in ghisa dello stesso con due manicotti in ottone 8(per la ruggine) Ho sostituito circa 8 metri di tubo scadente che manifestava crepe sugli imbocchi e piccole trasudazioni Ho fatto in modo che il vaso di espansione avesse entrambi i tubi immersi per migliorare il problema dell'ossigenazione Ho inserito (in basso) sui due tubi diretti al vaso di espansione una valvola manuale bypass che secondo webasto dovrebbe eliminare completamente il problema ossigenazione, perchè con il bypass aperto il liquido refrigerante non circola nel vaso ma lo scavalca, garantendo comunque l'eventuale fuoriuscita di aria e l'espansione del liquido, in pratica, quando si deve riempire l'impianto si chiude la valvola manuale per consentire al liquido di circolare nel vaso di espansione, quando l'impianto è carico e funzionante la valvola si apre in modo che il liquido circoli diretto e senza salire al vaso. Ho aggiunto un rubinetto a sfera per lo scarico del liquido in caso di sostituzione (non lo avevo) ho eliminato l'elettrovalvola a tre vie difettosa (era vecchia e strausata) perchè non si rende necessaria, mi sono reso conto in questi anni che non serviva sezionare cabina/motore e cellula perchè il webasto funziona molto meglio con una buona dissipazione e di fatti il liquido refrigerante oltre a passare nei due scambiatori Arizona, nel boiler e nel termosifone, circola sempre anche nello scambiatore a piastre che lo collega al motore ma se non si attiva la pompa lato motore (preriscaldo dello stesso) il liquido circola ma solo nello scambiatore perchè il motore si scalda solo se si attiva la pompa e per questo c'è un tasto apposito (preriscaldo) Inoltre il webasto quando è in funzione, scalda anche la cabina attraverso l'impianto originale del mezzo, il ventilatore del cruscotto a motore spento viene controllato da una manopola che ne regola la velocità e torna a funzionare in modo normale solo a motore in moto appena posso metto immagini e schema
In risposta al messaggio di enzo44 del 12/03/2026 alle 23:56:53Sarà stato un caso, i riscaldatori usati non vale la pena comprarli, sono sempre problemi, questo prima non lo sapevo, adesso si
Ciao, ho notato che l'unica cosa che non hai sostituito è il riscaldatore o mi sfugge qualcosa o è l'unico componente che va bene nonostante sei anni di onorato servizio, comunque per ritornare al tuo impianto credo cheti sei imbarcato in un lavoro complicato tant'è che neache l'amico Mario, che è uno dei massimi esperti, riesce a seguirti. Personalmente non avrei separato il motore dalla cellula, l'impianto sarebbe stato piu' semplice e funzionale, non era necessario lo scambiatore, inerzia nel funzionamento, non serviva la pompa di ricircolo motore, non serviva il vaso di espansione, che tanti problemi ti ha creato, Iveco realizza l'impianto meglio di noi perchè duplicarlo, per l'affidabilità, in caso di avaria, sarebbe stato sufficente il montaggio di due valvole manuali, il mio impianto è dal 2009 che che va senza problemi e non ho neanche sostituito il liquido, ovviamento questo è il mio modesto parere, ammiro la tua volontà e spero tu riesca a concludere il lavoro nel migliore dei modi, un saluto Enzo
In risposta al messaggio di rubylove del 13/03/2026 alle 01:00:39
Ho dimenticato di dire la cosa più importante tra quelle che ho fatto per migliorare l'impianto, ho cambiato si i tubi ma li ho anche spostati in basso eliminando la famosa U rovesciata che creava tanti problemi ma li creava solo in fase caricamento del liquido a impianto vuoto, una volta ogni 6 anni? Lo schema attuale
la parte motore preferisco la segua Enzo In risposta al messaggio di ecostar del 13/03/2026 alle 02:24:27Avevo forti dubbi sull'entrare da sotto con i due tubi, lo avevo visto nel disegno webasto, il vaso di espansione lo disegna così e non con l'entrata da sopra, per lo meno io l'ho interpretato cosi, ti avevo anche mandato la foto dove si vedeva il portagomma aggiunto da sotto, però forse non ci siamo capiti
Non so più come spiegarmi ma spero che lo schizzo modificato ti faccia capire meglio evitando di incasinarti peggiorndo ulteriormente - le X grigie indicano un punto da eliminare - il tubo di andata che entra nel vasodi espansione deve entrare dall'alto e non da sotto - il collegamento dei due corpi scaldanti se fosse verticale dovresti invertirli con ritorno in basso e mandata in alto , se fossero orizzontali allora vanno sempre bene la parte motore è meglio la segua Enzo , fidati la parte motore preferisco la segua Enzo
In risposta al messaggio di ecostar del 13/03/2026 alle 02:24:27Quando ho pubblicato questa foto con la modifica che avevo fatto al vaso di espansione mi hai anche risposto che magari sarebbe durato più di un vaso originale ma non mi hai detto che era sbagliato, si vede benissimo che il portagommma aggiunto è montato sotto, non te e sei accorto? non che tu sia obbligato ad aiutarmi, anzi ti ringrazio ma questo modo di darmi informazioni non è propio perfetto e io un mezzo deficente.
Non so più come spiegarmi ma spero che lo schizzo modificato ti faccia capire meglio evitando di incasinarti peggiorndo ulteriormente - le X grigie indicano un punto da eliminare - il tubo di andata che entra nel vasodi espansione deve entrare dall'alto e non da sotto - il collegamento dei due corpi scaldanti se fosse verticale dovresti invertirli con ritorno in basso e mandata in alto , se fossero orizzontali allora vanno sempre bene la parte motore è meglio la segua Enzo , fidati la parte motore preferisco la segua Enzo

In risposta al messaggio di rubylove del 13/03/2026 alle 08:28:30Ciao, hai verificato la lunghezza dei tubi dell'impianto? Come sai la potenza della pompa è di circa una decina di Watt, non ha una grande prevalenza, disareare un circuito tortuoso non è facile, su alcuni impianti realizzati molti anni fa soltanto la pompa del motore riusci' a toglire l'aria e consentire alla pompa webasto di funzionare correttamente, aggiungo che sul mio mezzo montai una pompa gasolio Eberspacher con portata di circa la metà della webasto, questa configurazione ha dimezzato la potenza del Thermotop evitando gli on/off, deleteri per il consumo elettrico, ne ha guadagnato anche la silenziosita del bruciatore ed il consumo del carburante. Il sistema da te usato è complicato e dispendioso sicuramente funzionrà benissimo ma io avrei fatto diversamente. Un saluto Enzo
Queste sono le opzioni Webasto per il vaso di espansione in un impianto non pressurizzato, la prima in alto, come si può vedere, il vaso di espansione è disegnato con entrambi i collegamenti in basso, se come tu affermiè sbagliato (ho capito male io) lo correggo ma prima era praticamente così (il tubo di ritorno in basso e e quello di mandata in alto) e le difficoltà a caricare erano le stesse, ho adottato la terza opzione perchè WEBASTO la dava come la migliore per il problema ossigenazione del liquido che porta alla ruggine, non me la sono inventata io la valvola di bypass, è uno schema loro, se tu pensi che sia sbagliato sappi che lo ha pubblicato Webasto sul manuale di installazione del thermotop C