CamperOnLine
  • Camper
    • Camper usati
    • Camper nuovi
    • Produttori
    • Listino
    • Cataloghi
    • Concessionari e rete vendita
    • Noleggio
    • Van
    • Caravan
    • Fiere
    • Rimessaggi
    • Le prove di CamperOnLine
    • Provati da voi
    • Primo acquisto
    • Area professionisti
  • Accessori
    • Accessori e Prodotti
    • Camping Sport Magenta accessori
    • Produttori
    • Antenne TV
    • Ammortizzatori
    • GPS
    • Pneumatici
    • Rimorchi
    • Provati da Voi
    • Fai da te
  • Viaggi
    • Diari di viaggi in camper
    • Eventi
    • Foto
    • Check list
    • Traghetti
    • Trasporti
  • Sosta
    • Cerca Strutture
    • Sosta
    • Aree sosta camper
    • Campeggi
    • Agriturismi con sosta camper
    • App Camperonline App
    • 10 Consigli utili per la sosta
    • Area strutture
  • Forum
    • Tutti i Forum
    • Sosta
    • Gruppi
    • Compagni
    • Italia
    • Estero
    • Marchi
    • Meccanica
    • Cellula
    • Accessori
    • Eventi
    • Leggi
    • Comportamenti
    • Disabili
    • In camper per
    • Altro Camper
    • Altro
    • Extra
    • FAQ
    • Regolamento
    • Attivi
    • Preferiti
    • Cerca
  • Community
    • COL
    • CamperOnFest
    • Convenzioni Convenzioni
    • Amici
    • Furti
    • Informativa Privacy
    • Lavoro
  • COL
    • News
    • Newsletter
    • Pubblicità
    • Contatto
    • Ora
    • RSS RSS
    • Video
    • Facebook
    • Instagram
  • Magazine
  • Italiano
    • Bienvenue
    • Welcome
    • Willkommen
  • Accedi
CamperOnLine
Camping Sport Magenta
  1. Forum
  2. Tecnica
  3. Accessori
Galleria

ThermoTop/CineTop: Elettronica di controllo

Rispondi
Cerca
Berger Camping
SostaGruppiCompagniItaliaEsteroMarchiMeccanicaCellulaAccessoriEventiLeggiComportamentiDisabiliIn camper perAltro CamperAltroExtra
1 20 26
5
emanuele fpv
emanuele fpv
22/09/2020 46
Rispondi Abuso
Inserito il 17/04/2021 alle: 13:08:11
Ciao a tutti,
sto installando un

CineTop

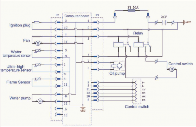
 sul mio van, ma essendo pensato per scaldare il motore, il suo pannello di controllo permette solo il controllo manuale e con timer e non da la possibilità di settare una temperatura, pertanto mi toccherà controllarlo in altro modo.

L'idea è di usare l'unità di controllo originale per visualizzare i codici di errore, ma controllare l'accensione da un altro dispositivo (Arduino probabilmente). Certo riuscire a leggere i dati (varie temperature e codici di errore) non sarebbe male.

Purtroppo non essendo molto diffuso non ho trovato molte informazioni, questo è la cosa più utile che ho trovato nel

manuale

:

Screenshot%202021-04-17%20at%2012_35_36.png

I cavi di connessione sono questi:
IMG_20210413_155436.jpg

Questo è quello che va nel pannello di controllo:
IMG_20210413_155444.jpg

Quindi lato bruciatore ha un unico grosso connettore che poi si dirama e si attacca a pompa acqua, pompa benzina, ventola scambiatore e pannello di controllo.

Guardando la prima immagine i 6 pin del connettore del pannello di controllo sono:
P+/P-: Alimentazione del pannello
TX: Immagino usato per trasmettere lo stato e i codici errore
NC: non connesso?
ON: controllo accensione? devo connettere un tester e vedere che voltaggio usa per comandare l'accensione
KB: ?

Qualcuno ha visto un connettore di questo tipo?
Pensate sia compatibile con qualche pannello di controllo per Webasto/Eberspacher?
Pensate basti comandare il pin "ON" per accenderlo/spegnerlo?

Grazie in anticipo!

Modificato da emanuele fpv il 17/04/2021 alle 13:10:59
10
rubylove
rubylove
rating

09/06/2015 5665
Rispondi Abuso
Inserito il 17/04/2021 alle: 21:01:45
In risposta al messaggio di emanuele fpv del 17/04/2021 alle 13:08:11

Ciao a tutti, sto installando un CineTop  sul mio van, ma essendo pensato per scaldare il motore, il suo pannello di controllo permette solo il controllo manuale e con timer e non da la possibilità di settare una temperatura,
pertanto mi toccherà controllarlo in altro modo. L'idea è di usare l'unità di controllo originale per visualizzare i codici di errore, ma controllare l'accensione da un altro dispositivo (Arduino probabilmente). Certo riuscire a leggere i dati (varie temperature e codici di errore) non sarebbe male. Purtroppo non essendo molto diffuso non ho trovato molte informazioni, questo è la cosa più utile che ho trovato nel manuale : I cavi di connessione sono questi: Questo è quello che va nel pannello di controllo: Quindi lato bruciatore ha un unico grosso connettore che poi si dirama e si attacca a pompa acqua, pompa benzina, ventola scambiatore e pannello di controllo. Guardando la prima immagine i 6 pin del connettore del pannello di controllo sono: P+/P-: Alimentazione del pannello TX: Immagino usato per trasmettere lo stato e i codici errore NC: non connesso? ON: controllo accensione? devo connettere un tester e vedere che voltaggio usa per comandare l'accensione KB: ? Qualcuno ha visto un connettore di questo tipo? Pensate sia compatibile con qualche pannello di controllo per Webasto/Eberspacher? Pensate basti comandare il pin ON per accenderlo/spegnerlo? Grazie in anticipo!
...
perchè hai pensato ad arduino?


 
l'analogico non è il vecchio e il digitale il nuovo, no, non è così! Il digitale è solo un modo per rappresentare l'analogico, la natura, è analogica
19
IZ4DJI
IZ4DJI
rating

12/11/2006 58356
Rispondi Abuso
Inserito il 18/04/2021 alle: 00:03:12
forse si potrebbe anche installare una valvola di bypass a 4 vie motorizzata comandata da termostato, in questo modo quando è troppo caldo l acqua viene ricircolata di nuovo al Thermotop senza passare dai radiatori, tornando acqua calda i thermotop si spegne.
____________________________________

Tommaso IZ4DJI

www.iz4dji.it




10
rubylove
rubylove
rating

09/06/2015 5665
Rispondi Abuso
Inserito il 18/04/2021 alle: 07:04:13
In risposta al messaggio di IZ4DJI del 18/04/2021 alle 00:03:12

forse si potrebbe anche installare una valvola di bypass a 4 vie motorizzata comandata da termostato, in questo modo quando è troppo caldo l acqua viene ricircolata di nuovo al Thermotop senza passare dai radiatori, tornando acqua calda i thermotop si spegne.
Cosi si spegne ancora prima
Se è un clone del tt ha il sensore di temperatura all'ingresso del ritorno del cooler  per funzionare bene senza stop e start continui con conseguenti consumi di corrente, la temperatura del cooler la devi abbassare, se la bypassi, e la fai rientrare senza che raffreddi  a sufficienza non risolvi il problema lo complichi
E poi quello gia lo fai con le manopole dei radiatori, sono dei rubinetti, se li ruoti fanno proprio quello che dici tu, chiudono parzialmente o completamente il passaggio del liquido 
​​​​​​Se chiudi tutto, rientra troppo caldo e si spegne
Inoltre funziona solo con i radiatori non collegati in cascata almeno parzialmente
Il liquido va fatto rientrare sotto una certa temperatura per evitare start stop continui
Se non hai problemi di batterie ad esempio litio puoi anche permetterti un cronotermostato che fa come la caldaia di casa e alla fine devi controllare solo un ON/OFF

Una regolazione perfetta la ottieni impostando poca isteresi, quindi continui avere start e stop
Ma il webasto non è a gas.. e a parte la batteria tende a sporcarsi il bruciatore facimente con continui start stop

il riscaldatore deve andare sempre e la regolazione interna la fai o a oblo... (Salubre)
O a sistema automatizzato di smaltmento eccesso callore attraverso uno scambiatore esterno, allora si puo usare anche arduino
 

 
 
l'analogico non è il vecchio e il digitale il nuovo, no, non è così! Il digitale è solo un modo per rappresentare l'analogico, la natura, è analogica
20
Emme48
Emme48
rating

13/01/2006 24516
Rispondi Abuso
Inserito il 18/04/2021 alle: 08:02:12
In risposta al messaggio di emanuele fpv del 17/04/2021 alle 13:08:11

Ciao a tutti, sto installando un CineTop  sul mio van, ma essendo pensato per scaldare il motore, il suo pannello di controllo permette solo il controllo manuale e con timer e non da la possibilità di settare una temperatura,
pertanto mi toccherà controllarlo in altro modo. L'idea è di usare l'unità di controllo originale per visualizzare i codici di errore, ma controllare l'accensione da un altro dispositivo (Arduino probabilmente). Certo riuscire a leggere i dati (varie temperature e codici di errore) non sarebbe male. Purtroppo non essendo molto diffuso non ho trovato molte informazioni, questo è la cosa più utile che ho trovato nel manuale : I cavi di connessione sono questi: Questo è quello che va nel pannello di controllo: Quindi lato bruciatore ha un unico grosso connettore che poi si dirama e si attacca a pompa acqua, pompa benzina, ventola scambiatore e pannello di controllo. Guardando la prima immagine i 6 pin del connettore del pannello di controllo sono: P+/P-: Alimentazione del pannello TX: Immagino usato per trasmettere lo stato e i codici errore NC: non connesso? ON: controllo accensione? devo connettere un tester e vedere che voltaggio usa per comandare l'accensione KB: ? Qualcuno ha visto un connettore di questo tipo? Pensate sia compatibile con qualche pannello di controllo per Webasto/Eberspacher? Pensate basti comandare il pin ON per accenderlo/spegnerlo? Grazie in anticipo!
...
Credo sia una buona idea quella di usare il display originale solo per visualzzare i codici di errore.
Poi con Arduino fai quello che vuoi, in fondo ti serve solo il filo per farlo partire e la lettura della temperatura che, forse, è più semplice leggersela con un DS18B20.

L'elettrovalvola è facile da gestire, specialmente quelle con i PIN di ritorno che indicano se è aperta o chiusa, io ne ho prese 2 per gli scarichi delle grigie e altro, ma hanno il difetto di rimbalzare meccanicamente a fine corsa vanificando i PIN di segnalazione.
Ho risolto alimentando il motore tramite una resistenza da 150 ohm per rallentarlo, ma ho creato un calo di "coppia" che potrebbe non farla muovere.
Con Arduino direi senza dubbio di usare un mosfet ed una uscita PWM tipo analogWrite(x,30); capace di diminuire la velocità del motore ma non la "coppia".
Secondo me viene un bel lavoro e mentre scrivo ho già pensato a come fare col mio Arduino e il ThermoTop che mi sta arrivando.
Due relè per gestire il "ponte a H" per invertire il motore dell'elettrovalvola e un mosfet comandato da una uscita PWM o dal solito NE555, così risparmio un PIN.

Marco.

 
Marco

http://www.m48.it

Sala Silvergruva, la miniera d'argento
Sala Silvergruva, la miniera d'argento
Folgaria d’inverno in camper
Folgaria d’inverno in camper
Francia 2025
Francia 2025
Eksjo, la città di legno
Eksjo, la città di legno
Viaggio in Umbria e dintorni
Viaggio in Umbria e dintorni
Previous Next
20
Emme48
Emme48
rating

13/01/2006 24516
Rispondi Abuso
Inserito il 18/04/2021 alle: 08:10:04
In risposta al messaggio di rubylove del 18/04/2021 alle 07:04:13

Cosi si spegne ancora primaSe è un clone del tt ha il sensore di temperatura all'ingresso del ritorno del cooler  per funzionare bene senza stop e start continui con conseguenti consumi di corrente, la temperatura del cooler
la devi abbassare, se la bypassi, e la fai rientrare senza che raffreddi  a sufficienza non risolvi il problema lo complichiE poi quello gia lo fai con le manopole dei radiatori, sono dei rubinetti, se li ruoti fanno proprio quello che dici tu, chiudono parzialmente o completamente il passaggio del liquido  ​​​​​​Se chiudi tutto, rientra troppo caldo e si spegneInoltre funziona solo con i radiatori non collegati in cascata almeno parzialmente Il liquido va fatto rientrare sotto una certa temperatura per evitare start stop continuiSe non hai problemi di batterie ad esempio litio puoi anche permetterti un cronotermostato che fa come la caldaia di casa e alla fine devi controllare solo un ON/OFF Una regolazione perfetta la ottieni impostando poca isteresi, quindi continui avere start e stopMa il webasto non è a gas.. e a parte la batteria tende a sporcarsi il bruciatore facimente con continui start stop il riscaldatore deve andare sempre e la regolazione interna la fai o a oblo... (Salubre) O a sistema automatizzato di smaltmento eccesso callore attraverso uno scambiatore esterno, allora si puo usare anche arduino     
...
Crodo che l'isteresi sulla temperatura per evitare gli start e stop, sia meglio averla elevata e non minima.

Marco
Marco

http://www.m48.it


Modificato da Emme48 il 18/04/2021 alle 08:11:20
10
rubylove
rubylove
rating

09/06/2015 5665
Rispondi Abuso
Inserito il 18/04/2021 alle: 08:37:53
In risposta al messaggio di Emme48 del 18/04/2021 alle 08:10:04

Crodo che l'isteresi sulla temperatura per evitare gli start e stop, sia meglio averla elevata e non minima. Marco
Certo però non hai letto bene quello che ho scritto,  quello di usare un'isteresi minima l'ho portato come esempio piu teorico che pratic
Con isteresi minima fai una regolazione della temperatura corretta ma il riscaldatore fa tanti start e stop, cosa improponibile con il riscaldatore a gasolio sia per i consumi elettrici sia per la manutenzione del bruciatore
Viceversa se metti un'isteresi lunga ti potresti trovare a sentire freddo prima che riparta, questo è quello che succede a me con due gradi di isteresi, comunque vista la buona coibentazione si parla di cicli di due tre ore
Ma non è quello che voglio, perche in quelle due tre ore la temperatura varia

La regolazione a mio parere non si fa con il cotrollo start stop, il tt dovrebbe andare sempre ma stabilizzato a 2,5Kw  poi la regolazione la fai in altro modo 

​​​​​p.s. ovviamente per farlo girare a 2,5 kw in modo fisso e senza start stop occorre perderci tempo e far raffreddare il liquido, il riscaldatore dovrebbe aumentare a 5kW solo se serve 
 
l'analogico non è il vecchio e il digitale il nuovo, no, non è così! Il digitale è solo un modo per rappresentare l'analogico, la natura, è analogica

Modificato da rubylove il 18/04/2021 alle 09:04:06
5
emanuele fpv
emanuele fpv
22/09/2020 46
Rispondi Abuso
Inserito il 18/04/2021 alle: 09:14:30
In risposta al messaggio di rubylove del 17/04/2021 alle 21:01:45

perchè hai pensato ad arduino?  
Perché no? :)
Userò Arduino per automatizzare altre cose e per monitorare i livelli, quindi tanto vale usarlo anche per il riscaldamento
5
emanuele fpv
emanuele fpv
22/09/2020 46
Rispondi Abuso
Inserito il 18/04/2021 alle: 09:14:45
In risposta al messaggio di IZ4DJI del 18/04/2021 alle 00:03:12

forse si potrebbe anche installare una valvola di bypass a 4 vie motorizzata comandata da termostato, in questo modo quando è troppo caldo l acqua viene ricircolata di nuovo al Thermotop senza passare dai radiatori, tornando acqua calda i thermotop si spegne.
È una soluzione, ma preferirei comandare accensione e spegnimento elettricamente più che in quel modo
20
Emme48
Emme48
rating

13/01/2006 24516
Rispondi Abuso
Inserito il 18/04/2021 alle: 09:32:37
In risposta al messaggio di rubylove del 18/04/2021 alle 08:37:53

Certo però non hai letto bene quello che ho scritto,  quello di usare un'isteresi minima l'ho portato come esempio piu teorico che praticCon isteresi minima fai una regolazione della temperatura corretta ma il riscaldatore
fa tanti start e stop, cosa improponibile con il riscaldatore a gasolio sia per i consumi elettrici sia per la manutenzione del bruciatoreViceversa se metti un'isteresi lunga ti potresti trovare a sentire freddo prima che riparta, questo è quello che succede a me con due gradi di isteresi, comunque vista la buona coibentazione si parla di cicli di due tre oreMa non è quello che voglio, perche in quelle due tre ore la temperatura varia La regolazione a mio parere non si fa con il cotrollo start stop, il tt dovrebbe andare sempre ma stabilizzato a 2,5Kw  poi la regolazione la fai in altro modo  ​​​​​p.s. ovviamente per farlo girare a 2,5 kw in modo fisso e senza start stop occorre perderci tempo e far raffreddare il liquido, il riscaldatore dovrebbe aumentare a 5kW solo se serve  
...
2,5 kW sono tanti, un Airtop 2000 può scaldare un furgonato intero, quindi per avere un ThermoTop che va in continuo a 2,5 kW gli dobbiamo far scaldare un po' di cose.

Sul mio camper, col ThermoTop, avrò da scaldare il motore, il boiler e uno scambiatore di calore, ma devo prima fare delle prove per capire come posso fare.

Però gestirò tutto con Arduino... quando si hanno più sistemi connessi termicamente tra loro (ambiente, motore, boiler, temperatura, fascia oraria, ecc) non esiste nulla di già fatto che abbia una certa logica sensata e che permetta di integrarsi con altri oggetti, come la ventola abbinata allo scambiatore di calore per esempio.
Poi ci mettiamo anche l'elettrovalvola che collega il ThermoTop al motore, ma anche il motore al boiler dell'acqua e/o allo scambiatore di calore, ed ecco che farsi da soli un controllo unico per tutto quanto è l'unica soluzione praticabile.
Oppure 3 o 4 oggetti separati ognuno dei quali comanda qualcosa, ovviamente sconnessi tra loro...

Serve un po' di corrente per fare tutto questo, ma non le Litio perché producono zero amperora al giorno, diciamo che userò qualcosa che ne produce 80 di amperora giornaliere...

Marco.
Marco

http://www.m48.it


Modificato da Emme48 il 18/04/2021 alle 09:33:40
10
rubylove
rubylove
rating

09/06/2015 5665
Rispondi Abuso
Inserito il 18/04/2021 alle: 09:32:44
In risposta al messaggio di emanuele fpv del 18/04/2021 alle 09:14:30

Perché no? :) Userò Arduino per automatizzare altre cose e per monitorare i livelli, quindi tanto vale usarlo anche per il riscaldamento
In questo caso va bene ma se lo controlli solo elettricamente Attraverso il suo start, si tratta di un contatto e di leggere la temperatura, fattibilissimo, se non fosse che il controllo della temperatura fatto con ON/OFF del riscaldatore non va molto bene per i motivi che ho scritto, ogni volta si spegne e poi si riaccende, ogni volta consuma e ogni volta che lo fa sporca il bruciatore

le elettrovalvole, che fanno da bypass non servono se deviano al riscaldatore stesso  a meno che non devino il liquido altrove, non al riscaldatore ma ad esempio ad un radiatore che dissipi la potenza non dissipata all'interno, in modo che la potenza compessiva dissipata sia sempre la stessa solo che lo fa altrove ad esempio un radiatore esterno ventilato e controllato in pwm oppure una semplice elttrovalvola che lo include esclude) in questo modo il webasto o cibasto sarebbe sempre stabile e con lo stesso carico e la temperatura regolabile a piacimento senza start stop

 
l'analogico non è il vecchio e il digitale il nuovo, no, non è così! Il digitale è solo un modo per rappresentare l'analogico, la natura, è analogica

Modificato da rubylove il 18/04/2021 alle 09:41:10
5
emanuele fpv
emanuele fpv
22/09/2020 46
Rispondi Abuso
Inserito il 18/04/2021 alle: 09:34:12
In risposta al messaggio di Emme48 del 18/04/2021 alle 08:02:12

Credo sia una buona idea quella di usare il display originale solo per visualzzare i codici di errore. Poi con Arduino fai quello che vuoi, in fondo ti serve solo il filo per farlo partire e la lettura della temperatura che,
forse, è più semplice leggersela con un DS18B20. L'elettrovalvola è facile da gestire, specialmente quelle con i PIN di ritorno che indicano se è aperta o chiusa, io ne ho prese 2 per gli scarichi delle grigie e altro, ma hanno il difetto di rimbalzare meccanicamente a fine corsa vanificando i PIN di segnalazione. Ho risolto alimentando il motore tramite una resistenza da 150 ohm per rallentarlo, ma ho creato un calo di coppia che potrebbe non farla muovere. Con Arduino direi senza dubbio di usare un mosfet ed una uscita PWM tipo analogWrite(x,30); capace di diminuire la velocità del motore ma non la coppia. Secondo me viene un bel lavoro e mentre scrivo ho già pensato a come fare col mio Arduino e il ThermoTop che mi sta arrivando. Due relè per gestire il ponte a H per invertire il motore dell'elettrovalvola e un mosfet comandato da una uscita PWM o dal solito NE555, così risparmio un PIN. Marco.  
...
Sì, il fatto è che devo capire come fa il pannello di controllo originale a dirgli di partire.
Lo schema che ho trovato non dice nemmeno a quale colore corrisponde ogni pin, quindi dovrei usare un tester per capire quale cavo usare e che tensione serve.

Per questo chiedevo se magari quei connettori sono usati per altri pannelli di controllo webasto/eberspacher di cui si sa già il funzionamento.

Le elettrovalvole per cosa le userai nell'impianto di riscaldamento?

Il pin di segnalazione rimbalza e poi torna "chiuso" a segnalare la fine corsa o rimane "aperto"?
In quel caso si potrebbe risolvere facilmente via software con un timer.
Argomenti recenti dal forum
Altro non sui camper
Suggerimento a Team di Moderazione
Stanno proliferando interventi che riguardano l'impianto elettrico: ...
Fisool
Ieri alle: 21:56
Accessori
Batteria al litio e centralina arsilicii rossa
Buonasera a tutti, un consiglio da i più esperti, posso montare una ...
Pepeago
Ieri alle: 16:29
Cellula abitativa
Moquette ed - eventualmente - tappezziere
Ciao a tutti, ho cercato ma le ultime discussioni risalgono al 2020 ...
atomant
Ieri alle: 12:20
Meccanica
Parasassi - Locaro passaruota Ducato 2026
Buongiorno a tutti, Sono nuovo dell'ambiente, ma sono molto felice d...
RollingLedger
Ieri alle: 09:57
Accessori
CBE CSB2 sempre acceso + info su reg.carica
CIao a tutti, ho una Adriatik 572 del 2005 con centralina EBL 208 S ...
dav8989
Ieri alle: 07:41
Accessori
Waeco cruiscontroll Ms 900
Chi lo ha montato su ducato 3000cc del 2010 mi spiega come funziona ...
flavius67
15/03/26 - 21:12
Accessori
Impianto 13 poli gancio traino schema
Ciao a tutti, Dubito di risolvere, ma la community qui é numerosa e ...
maaaxxx
15/03/26 - 18:27
Meccanica
Un aiutino da casa x Crossclimate
Mi sono un po perso sulle pressioni corrette , il mezzo è su Ducato ...
dadamazz
15/03/26 - 18:05
Aree di sosta e campeggi
Area sosta sul lago di Barcis
Ciao a tutti , qualcuno è stato a Pasqua nell'area sosta camper a Ba...
diabolik
15/03/26 - 16:14
Accessori
Interpretare smartshunt
Buongiorno, nel cammin di mezza via . . . Mi ritrovo con 2 BS 110AH ...
isauri
15/03/26 - 15:21
Accessori
monitoraggio pressione pneumatici
Buongiorno a tutti, volevo chiedere se qualcuno ha montato un TPMS d...
Walter62
15/03/26 - 14:11
Aree di sosta e campeggi
Area sosta a primaluna Lecco
Buongiorno chiedo x piacere,,qualcuno e stato recentemente all,area ...
giuvanella
15/03/26 - 13:26
Cellula abitativa
Cavi dietro sedile lato passeggero ducato 244
Buongiorno a tutti, sul mio ducato 244 esce dietro il sedile una lin...
CamperistaPN
15/03/26 - 08:55
Meccanica
Arca america 2024
Buonasera a tutti, vorrei capire se il camper in oggetto può già ave...
Adocaro
14/03/26 - 19:14
Cellula abitativa
motorhome hymer 2003 non carica bs
Buongiorno a tutti, ho un problema e spero nel Vostro aiuto. Attacc...
salva56
14/03/26 - 14:29
10
rubylove
rubylove
rating

09/06/2015 5665
Rispondi Abuso
Inserito il 18/04/2021 alle: 09:47:54
In risposta al messaggio di emanuele fpv del 18/04/2021 alle 09:34:12

Sì, il fatto è che devo capire come fa il pannello di controllo originale a dirgli di partire. Lo schema che ho trovato non dice nemmeno a quale colore corrisponde ogni pin, quindi dovrei usare un tester per capire quale
cavo usare e che tensione serve. Per questo chiedevo se magari quei connettori sono usati per altri pannelli di controllo webasto/eberspacher di cui si sa già il funzionamento. Le elettrovalvole per cosa le userai nell'impianto di riscaldamento? Il pin di segnalazione rimbalza e poi torna chiuso a segnalare la fine corsa o rimane aperto? In quel caso si potrebbe risolvere facilmente via software con un timer.
...
Scusa questo cibasto non ha neanche le istruzioni per farlo partire?

Se stacchi quel filo e lo metti a massa o sul + dovrebbe partire, se vuoi usare sia il pannello di controllo che il controllo da plc devi metterci due diodi

 
l'analogico non è il vecchio e il digitale il nuovo, no, non è così! Il digitale è solo un modo per rappresentare l'analogico, la natura, è analogica
5
emanuele fpv
emanuele fpv
22/09/2020 46
Rispondi Abuso
Inserito il 18/04/2021 alle: 09:50:58
In risposta al messaggio di rubylove del 18/04/2021 alle 09:32:44

In questo caso va bene ma se lo controlli solo elettricamente Attraverso il suo start, si tratta di un contatto e di leggere la temperatura, fattibilissimo, se non fosse che il controllo della temperatura fatto con ON/OFF
del riscaldatore non va molto bene per i motivi che ho scritto, ogni volta si spegne e poi si riaccende, ogni volta consuma e ogni volta che lo fa sporca il bruciatore le elettrovalvole, che fanno da bypass non servono se deviano al riscaldatore stesso  a meno che non devino il liquido altrove, non al riscaldatore ma ad esempio ad un radiatore che dissipi la potenza non dissipata all'interno, in modo che la potenza compessiva dissipata sia sempre la stessa solo che lo fa altrove ad esempio un radiatore esterno ventilato e controllato in pwm oppure una semplice elttrovalvola che lo include esclude) in questo modo il webasto o cibasto sarebbe sempre stabile e con lo stesso carico e la temperatura regolabile a piacimento senza start stop  
...
Il bruciatore modula automaticamente la potenza, o almeno così è scritto nel manuale: quando il liquido raggiunge i 65 gradi la potenza viene ridotta. Non è il pannello di controllo che gli dice di ridurre la potenza, ma lo fa in automatico. Quindi comandarlo con ON/OFF è sufficiente.

Preferisco aumentare l'isteresi ad un paio di gradi che sprecare energia all'esterno.
Al massimo se vedo che si spegne troppo in fretta posso fargli fare un giro attorno al serbatoio delle grigie, così riduco il rischio che congeli e una piccola parte del calore accumulato dall'acqua potrebbe risalire dal pavimento.
10
rubylove
rubylove
rating

09/06/2015 5665
Rispondi Abuso
Inserito il 18/04/2021 alle: 09:56:01
In risposta al messaggio di rubylove del 18/04/2021 alle 09:32:44

In questo caso va bene ma se lo controlli solo elettricamente Attraverso il suo start, si tratta di un contatto e di leggere la temperatura, fattibilissimo, se non fosse che il controllo della temperatura fatto con ON/OFF
del riscaldatore non va molto bene per i motivi che ho scritto, ogni volta si spegne e poi si riaccende, ogni volta consuma e ogni volta che lo fa sporca il bruciatore le elettrovalvole, che fanno da bypass non servono se deviano al riscaldatore stesso  a meno che non devino il liquido altrove, non al riscaldatore ma ad esempio ad un radiatore che dissipi la potenza non dissipata all'interno, in modo che la potenza compessiva dissipata sia sempre la stessa solo che lo fa altrove ad esempio un radiatore esterno ventilato e controllato in pwm oppure una semplice elttrovalvola che lo include esclude) in questo modo il webasto o cibasto sarebbe sempre stabile e con lo stesso carico e la temperatura regolabile a piacimento senza start stop  
...
p.s.
il liquido altrove significa che viene deviato in un piccolo radiatore esterno che lo raffredda in proporzione a quanto non si è sufficientemente raffreddato all'interno ma poi sempre al webasto va a finire non è che lo metti in un catino...
la mia è solo un'idea da sviluppare

 
l'analogico non è il vecchio e il digitale il nuovo, no, non è così! Il digitale è solo un modo per rappresentare l'analogico, la natura, è analogica
5
emanuele fpv
emanuele fpv
22/09/2020 46
Rispondi Abuso
Inserito il 18/04/2021 alle: 09:56:04
In risposta al messaggio di rubylove del 18/04/2021 alle 09:47:54

Scusa questo cibasto non ha neanche le istruzioni per farlo partire? Se stacchi quel filo e lo metti a massa o sul + dovrebbe partire, se vuoi usare sia il pannello di controllo che il controllo da plc devi metterci due diodi  
Certo che ci sono: attacchi il suo pannello originale e schiacci il tasto start...

Non vedo perché servano i diodi, semplicemente stacco il filo di comando dal cavetto del pannello e lo comando da Arduino.
Se è solo un pin di output al pannello di controllo non cambia nulla se lo stacco.
10
rubylove
rubylove
rating

09/06/2015 5665
Rispondi Abuso
Inserito il 18/04/2021 alle: 10:08:56
In risposta al messaggio di emanuele fpv del 18/04/2021 alle 09:56:04

Certo che ci sono: attacchi il suo pannello originale e schiacci il tasto start... Non vedo perché servano i diodi, semplicemente stacco il filo di comando dal cavetto del pannello e lo comando da Arduino. Se è solo un pin di output al pannello di controllo non cambia nulla se lo stacco.
ho scritto.. "se vuoi usarli in contemporanea", in questo caso servirebbero i diodi, non se lo colleghi solo ad arduino

se tu hai anche il pannello di controllo dovresti riuscire a vedere l'interruttore dove va a finire no?
99,99% è il conduttore ON che va al tasto a meno che non ci sia una logica di controllo, in questo caso potrebbe anche non funzionare
ti suggerisco di provarlo con il suo pannello di controllo e misurare quando lo accendi che tensione è presente sul filo ON da spento e da acceso
se metti una resistenza da 1000 ohm sul filo ON e lo metti a massa attraverso questa o sul + non rischi nulla e dovrebbe partire in uno dei due casi ma se non ti senti sicuro fai prima la prova della tensione presente quando lo accendi con il suo pannello


 
l'analogico non è il vecchio e il digitale il nuovo, no, non è così! Il digitale è solo un modo per rappresentare l'analogico, la natura, è analogica

Modificato da rubylove il 18/04/2021 alle 10:34:18
10
rubylove
rubylove
rating

09/06/2015 5665
Rispondi Abuso
Inserito il 18/04/2021 alle: 10:32:52
In risposta al messaggio di Emme48 del 18/04/2021 alle 09:32:37

2,5 kW sono tanti, un Airtop 2000 può scaldare un furgonato intero, quindi per avere un ThermoTop che va in continuo a 2,5 kW gli dobbiamo far scaldare un po' di cose. Sul mio camper, col ThermoTop, avrò da scaldare il
motore, il boiler e uno scambiatore di calore, ma devo prima fare delle prove per capire come posso fare. Però gestirò tutto con Arduino... quando si hanno più sistemi connessi termicamente tra loro (ambiente, motore, boiler, temperatura, fascia oraria, ecc) non esiste nulla di già fatto che abbia una certa logica sensata e che permetta di integrarsi con altri oggetti, come la ventola abbinata allo scambiatore di calore per esempio. Poi ci mettiamo anche l'elettrovalvola che collega il ThermoTop al motore, ma anche il motore al boiler dell'acqua e/o allo scambiatore di calore, ed ecco che farsi da soli un controllo unico per tutto quanto è l'unica soluzione praticabile. Oppure 3 o 4 oggetti separati ognuno dei quali comanda qualcosa, ovviamente sconnessi tra loro... Serve un po' di corrente per fare tutto questo, ma non le Litio perché producono zero amperora al giorno, diciamo che userò qualcosa che ne produce 80 di amperora giornaliere... Marco.
...
infatti sono sufficienti, salvo che non vai a vedere le aurore boreali...  solo che per farlo girare cosi dovrai perderci un pò di tempo, io ti suggerisco di partire subito con una buona dissipazione che ti permetta di rientrare gia sotto i 70C che poi era quello che mi aveva detto Enzo,
Il circuito minimo di 4,5/5 litri non è stato sufficiente nel mio caso perchè il mezzo è piccolo (540, H2)  ben coibentato e forse il primo webasto aveva gia qualche problema

Neelle modifiche fatte ho aggiunto liquido fino a circa 12 litri e adesso va bene
tanto per darti qualche indicazione
Boiler 10 litri (meglio venti ma avevo problemi di spazio)
2 x arizona fan coil (mi sembra che abbiano 4500W cad)
1 x scaldasalviette non mi ricordo la potenza ma meno dei fan coil, in realtà scalda molto molto di piu dei fan coil che se potessi tornare indietro non monterei a favore di altro scaldasalviette che metterei dietro al sedile di guida che è libero
1 x scambiatore, una ventina di metri di tubo, totale circa 12/13 litri di liquido (nelllo scaldasalviette ce ne vanno quasi 4)

per il controllo non avendo fatto una scelta di integrazione (eppure facevo il system integrator)  mi sono fatto una schedina con pochi componeneti discreti che assolve alle funzioni multiple del webasto compreso motore ecc. ma se tu hai fatto la scelta di Arduino per integrare tutto, meglio ancora

Io non ho neanche una AGM nel camper, ho una semivolgare Varta da 180 A che dichiarano "dual pourpose" ero indeciso perchè sulla toyota ho le AGM Optima che ultimamente sono meno affidabili, sulle litio sono poco informato e volevo aspettare alla fine ho preso questa, poi vedrò










 
l'analogico non è il vecchio e il digitale il nuovo, no, non è così! Il digitale è solo un modo per rappresentare l'analogico, la natura, è analogica
10
rubylove
rubylove
rating

09/06/2015 5665
Rispondi Abuso
Inserito il 18/04/2021 alle: 10:43:48
In risposta al messaggio di emanuele fpv del 18/04/2021 alle 09:50:58

Il bruciatore modula automaticamente la potenza, o almeno così è scritto nel manuale: quando il liquido raggiunge i 65 gradi la potenza viene ridotta. Non è il pannello di controllo che gli dice di ridurre la potenza,
ma lo fa in automatico. Quindi comandarlo con ON/OFF è sufficiente. Preferisco aumentare l'isteresi ad un paio di gradi che sprecare energia all'esterno. Al massimo se vedo che si spegne troppo in fretta posso fargli fare un giro attorno al serbatoio delle grigie, così riduco il rischio che congeli e una piccola parte del calore accumulato dall'acqua potrebbe risalire dal pavimento.
...
esattamente come fa il webasto tt originale, solo che comandarlo on off, come sai ha quell'inconveniente, io con isteresi di due gradi gia vado bene come tempi start stop (anche due ore)  però passa da un pò troppo caldo a un pò troppo freddo prima di ricambiare stato

bisognerebbe capire se si spreca realmente o no, chissa se quell'energia che si disperde con quel sistema non sia compensata dall'energia degli start stop e dal fatto che per ritornare in temperatura il webasto va a tutta forza per un pò mentre se rimane acceso va sempre a 2,5 kW

Quella di far girare nei serbatoi è un'ottima idea, adesso non voglio fare piu nulla, voglio solo partire appena possibile, ma magari piu avanti in autunno

ciao


 
l'analogico non è il vecchio e il digitale il nuovo, no, non è così! Il digitale è solo un modo per rappresentare l'analogico, la natura, è analogica
16
enzo44
enzo44
rating

13/12/2009 4433
Rispondi Abuso
Inserito il 18/04/2021 alle: 13:02:52
Ciao, penso che vi stiate complicando un pò la vita, il webasto dovrebbe essere utilizzato come una caldaia domestica, la temperatura ambiente va gestita con il controllo delle ventole dei radiatori, se presenti, sul mio vecchio mezzo avevo installato 4 radiatori con 6 ventole da computer, gestite da un termostato ambiente Finder con delta T regolato 0,2 C°, questa configurazione consentiva un confort eccezionale anche con i meno 20 di Livigno, i tubi dell'impianto posati su tutto il perimetro della cellula riscaldavono a dovere l'impianto idrico del mezzo e gli angoli piu' nascosti, il circuito consentiva al Webasto di rimanere acceso a media potenza per diverse ore, il delta T basso difficilmente lo riavviava al max, disperdere la potenza termica all'esterno è deleterio per i consumi di carburante, meglio collegare il motore, si scalda solo la testata ed il radiatore cabina, che contribuisce al confort interno anche con  ventola spenta, se l'impianto è realizzato con convettori naturali la temperatura si può gestire con valvole termostatiche, costano due lire e consentono il controllo personalizzato di ogni ambiente, ricordo che queste valvole si possono installare anche con l'impianto in serie. Un saluto Enzo
Enzo
10
rubylove
rubylove
rating

09/06/2015 5665
Rispondi Abuso
Inserito il 18/04/2021 alle: 14:46:43
In risposta al messaggio di enzo44 del 18/04/2021 alle 13:02:52

Ciao, penso che vi stiate complicando un pò la vita, il webasto dovrebbe essere utilizzato come una caldaia domestica, la temperatura ambiente va gestita con il controllo delle ventole dei radiatori, se presenti, sul mio
vecchio mezzo avevo installato 4 radiatori con 6 ventole da computer, gestite da un termostato ambiente Finder con delta T regolato 0,2 C°, questa configurazione consentiva un confort eccezionale anche con i meno 20 di Livigno, i tubi dell'impianto posati su tutto il perimetro della cellula riscaldavono a dovere l'impianto idrico del mezzo e gli angoli piu' nascosti, il circuito consentiva al Webasto di rimanere acceso a media potenza per diverse ore, il delta T basso difficilmente lo riavviava al max, disperdere la potenza termica all'esterno è deleterio per i consumi di carburante, meglio collegare il motore, si scalda solo la testata ed il radiatore cabina, che contribuisce al confort interno anche con  ventola spenta, se l'impianto è realizzato con convettori naturali la temperatura si può gestire con valvole termostatiche, costano due lire e consentono il controllo personalizzato di ogni ambiente, ricordo che queste valvole si possono installare anche con l'impianto in serie. Un saluto Enzo
...

Perchè il sistema che ho ora non è a dispersione? . "me tocca aprì gli oblo se non voglio usare il termostato ahahah..."
devi vedere come regolano bene gli oblò!  condensa zero l'aria circola e stai bene, poi quando andrò al circolo polare artico,, chiudo tutto, valvole, scambiatori e oblò! (ma sarà difficile)

A parte gli scherzi.. io gia me la sono complicata abbastanza, adesso voglio partire e non credo che ci rimetterò mano, se con le ventole al minimo non fa scherzi.. tipo ricominciare a fare stop and go... ma non credo, adesso gira molto bene e le temperature sono gia alte per fare troppi test.. 



 
l'analogico non è il vecchio e il digitale il nuovo, no, non è così! Il digitale è solo un modo per rappresentare l'analogico, la natura, è analogica

Modificato da rubylove il 18/04/2021 alle 14:48:38
SostaGruppiCompagniItaliaEsteroMarchiMeccanicaCellulaAccessoriEventiLeggiComportamentiDisabiliIn camper perAltro CamperAltroExtra
167k Facebook
343k Instagram
42,6k TikTok
73,3k Youtube
CamperOnLine - Copyright © 1998-2026 - P.Iva 06953990014
Informativa privacy
Loading...

Accedi

Recupera Password
Nuovo utente

Vuoi eliminare il messaggio?

Sottoscrizione

Anteprima

PREFERENZA

Il messaggio è in fase di inserimento.

loading

CamperOnLine

Buongiorno gentile utente,

da oltre 20 anni Camperonline offre gratuitamente tutti i suoi servizi
grazie agli inserzionisti che ci hanno dato la loro fiducia, permettici di continuare il nostro lavoro disattivando il blocco delle pubblicità.

Grazie della collaborazione.

Azione eseguita con successo

Azione Fallita

Condividi

Condividi questa pagina con:

O copia il link