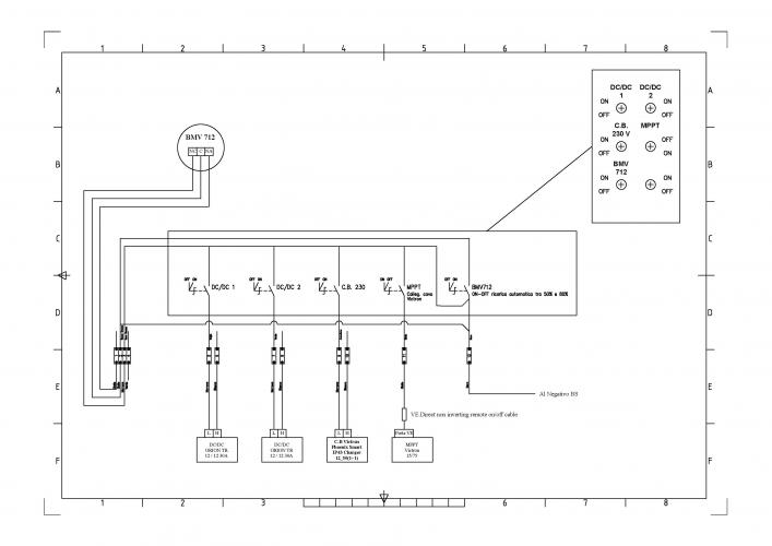
In risposta al messaggio di Grinza del 22/05/2022 alle 09:46:47Ciao Grinza ti allego lo schema dell'impianto che ho appena ultimato ed è in fase di sistemazione.
Salve a tutti, Leggo che per mettere una lithio molti interpongono un DC-DC converter tra la BM e la BS, sostituiscono il regolatore MPPT con uno capace di gestire le tensioni delle Lithio e mettono una lifep04 al postodell’attuale BS. Quando il camper è in moto il DC-DC carica la BS con tensioni (e correnti) appropriate. Nelle discussioni la parte caricabatterie non mi sembra di aver letto nulla, come se il caricabatterie, alimentato dal 230 volt che carica la BS non viene toccato, ma non credo sia così? In rete non sono riuscito a trovare nessun schema a blocchi che faccia vedere un progetto completo Sono curioso…grazie Il problema non è la gente che non comprende ma la gente che giudica quello che nemmeno comprende





In risposta al messaggio di Grinza del 22/05/2022 alle 14:24:55Io ho sostituito il CB esistente da 18A con un Victron da 30A, non ravvisavo la necessità di mantenere entrambi.
Grazie, quindi confermi che va sostituito anche il caricabatterie con uno dedicato. Ci sarà l’originale che servirà la BM ed uno dedicato per la BS Hai fatto bene a mettere 2 DC-DC, non sono riuscito a vedere tutto lo schema perché sgrana però è un ottimo lavoro
In risposta al messaggio di miciii63 del 22/05/2022 alle 17:21:37Ottimo l’unico consiglio è di stare attento a prelevare correnti troppo alte dall’alternatore a meno che non sia stato sostituito anche il relè parallelatore.
Ciao si io ho dedicato un CB alle LiFePO4 in modo da poter impostare tutti i parametri di ricarica. E' da 50A massimi ma regolabile da 7,5 a 50 A quindi in funzione delle esigenze posso dedidere a quanto ricaricare anchein funzione della corrente eventualmente disponibile in colonnina. Ho messo 2 DC/DC e anche in questo caso con gli interruttori posso scegliere con quanta corrente ricaricare oppure posso viaggiare con il clima acceso senza assorbire corrente dalla batteria. Alcune fotografie del lavoro quasi terminato devo ancora sistemare bene i cavi.
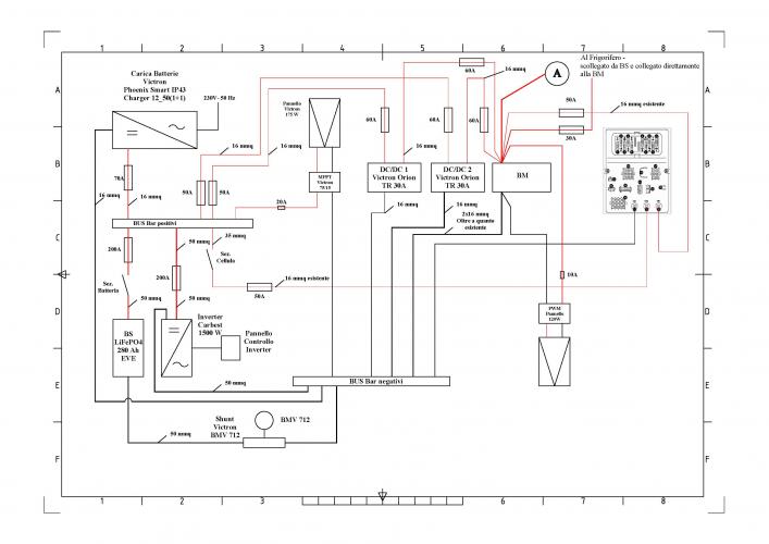
In risposta al messaggio di Grinza del 22/05/2022 alle 18:01:26Ciao il relè parallelatore è stato disattivato la mia centralina lo consente e ho collegato il frigorifero direttamente sotto la BM in modo da avere tutto quello che mi danno i due DC/DC disponibile a ricaricare la batteria LiFePO4. L'alternatore è da 180 A quindi dovrei stare tranquillo in caso di dubbio posso mettere il frigorifero a gas .
Ottimo l’unico consiglio è di stare attento a prelevare correnti troppo alte dall’alternatore a meno che non sia stato sostituito anche il relè parallelatore.
In risposta al messaggio di miciii63 del 22/05/2022 alle 18:38:45Bene, leggo che hai coperto tutti i buchi, buona la scelta di non tenere le lithio in carica e mantenere solo la BM.
Ciao il relè parallelatore è stato disattivato la mia centralina lo consente e ho collegato il frigorifero direttamente sotto la BM in modo da avere tutto quello che mi danno i due DC/DC disponibile a ricaricare la batteria LiFePO4. L'alternatore è da 180 A quindi dovrei stare tranquillo in caso di dubbio posso mettere il frigorifero a gas .
In risposta al messaggio di miciii63 del 22/05/2022 alle 20:18:21Nemmeno tantissimo, io una AGM (buona) l’ho pagata 300 euro
Il passaggio alla LiFePo4 è stata fatta per puro piacere di autocostruirmela. Mi diverto in queste cose e in inverno mi invento sempre qualcosa da fare in laboratorio. In realtà volevo risparmiare peso e potermi permetteredi usare il clima della cellula anche in viaggio. Il camper l'ho cambiato ad agosto dell'anno scorso e su quello precedente avevo montato un generatore per far funzionare il clima in viaggio in quanto in cabina non l'avevo. Per i costi ti posso dire che le celle, il BMS e il case mi è costato circa € 700-750 . Le modifiche dell'impianto le ho realizzate io quindi il costo è stato quello dei vari componenti Victron.
In risposta al messaggio di Grinza del 22/05/2022 alle 20:43:10Le impiantistiche particolari si fanno quando si fa vacanza in modo imprevedibile.
Nemmeno tantissimo, io una AGM (buona) l’ho pagata 300 euro Anche io ho cambiato il camper a Settembre scorso ma ancora non sono convinto della scelta delle Lithio, da dire che non faccio libera (in Italia) e le aree le scelgo con corrente.
http://www.m48.it
In risposta al messaggio di Emme48 del 22/05/2022 alle 21:24:06Ciao Marco l'alternatore da 180A dovrebbe reggere ovviamente in movimento e non fermi in coda 70A i due DC/DC 20A il frigorifero e altri 30A per le utenze varie per un totale di 120A. Il margine di 60A mi sembrano sufficienti a non metterlo in crisi. Al momento non ho ancora fatto stress test ma solo prove di funzionamento. In caso di emergenza per dover caricare le batterie rapidamente e utilizzare entrambi i DC/DC posso passare il frigorifero a gas. Certo l'impianto deve essere gestito non è semplicemente giro la chiave e vado ma la cosa per me non è un problema.
Le impiantistiche particolari si fanno quando si fa vacanza in modo imprevedibile. Le idee sono tutte belle, ma ci sono da considerare i costi, la semplicità di utilizzo e la reale necessità di prestazioni estreme. Comunque,tornando al 3D, tutti i sistemi di ricarica devono essere elletronici e predisponibili per le batterie in uso... questa è una regola generale. 180 Ampere prelevate da un alternatore sono un freno da 1,7 Hp, la cinghia slitta? Se non slitta perchè la cinghiia e le pulegge sono maggiorate, il cuscinetto della pompa dell'acqua regge lo sforzo aggiuntivo? La criticità di un impianto è difficile da valutare. Marco.
In risposta al messaggio di Grinza del 22/05/2022 alle 09:46:47Io ho collegato il caricabatterie di serie cbe 516 all'ingresso del DC/DC Orion da 30 amp. e nessun problema unica cosa che ho notato scalda un po' di più perché la ventolina di raffreddamento ogni tanto parte
Salve a tutti, Leggo che per mettere una lithio molti interpongono un DC-DC converter tra la BM e la BS, sostituiscono il regolatore MPPT con uno capace di gestire le tensioni delle Lithio e mettono una lifep04 al postodell’attuale BS. Quando il camper è in moto il DC-DC carica la BS con tensioni (e correnti) appropriate. Nelle discussioni la parte caricabatterie non mi sembra di aver letto nulla, come se il caricabatterie, alimentato dal 230 volt che carica la BS non viene toccato, ma non credo sia così? In rete non sono riuscito a trovare nessun schema a blocchi che faccia vedere un progetto completo Sono curioso…grazie Il problema non è la gente che non comprende ma la gente che giudica quello che nemmeno comprende
In risposta al messaggio di Grinza del 22/05/2022 alle 20:43:10Un'altro vantaggio delle lifeypo4 oltre al peso è la tensione sempre sopra i 13 volt avevo 2 agm da 95amp quando erano un po' giù alla sera quando partiva la pompa dell'acqua le luci si abbassavano
Nemmeno tantissimo, io una AGM (buona) l’ho pagata 300 euro Anche io ho cambiato il camper a Settembre scorso ma ancora non sono convinto della scelta delle Lithio, da dire che non faccio libera (in Italia) e le aree le scelgo con corrente.
In risposta al messaggio di Grinza del 22/05/2022 alle 20:43:10Nemmeno tantissimo? E' una 280 Ah, ha speso 267 euro per ogni 100 Ah, considerando che 100 Ah di LFP valgono 200 Ah di AGM gli è costata la metà delle PB!
Nemmeno tantissimo, io una AGM (buona) l’ho pagata 300 euro Anche io ho cambiato il camper a Settembre scorso ma ancora non sono convinto della scelta delle Lithio, da dire che non faccio libera (in Italia) e le aree le scelgo con corrente.
In risposta al messaggio di Giuliopgn del 23/05/2022 alle 08:12:38Concordo su tutto.
Nemmeno tantissimo? E' una 280 Ah, ha speso 267 euro per ogni 100 Ah, considerando che 100 Ah di LFP valgono 200 Ah di AGM gli è costata la metà delle PB! Le assemblate brandizzate, salvo le Winston, non hanno senso considerandoche costano almeno due/tre volte e non si sa come sono gestite, spesso male leggendo quanti problemi hanno a causa di BMS inaffidabili, attualmente non ce n'è uno, anche da assemblare che funzioni, bisogna evitarli e controllare solo la minima tensione, ed ovviamente utilizzare un buon bilanciatore attivo che costa poco. Gestire bene le LFP non è così difficile ormai.
In risposta al messaggio di Giuliopgn del 23/05/2022 alle 08:12:38Il Bms che ho installato è un JBD da 150A . Ho fatto a banco degli Stress Test scaricando a 100A e caricando a 80A e non mi ha dato problemi. Ovviamente ho un bilanciatore attivo che lavora molto bene. In rete il JBD sembra sia il più affidabile mentre il Daily dà qualche problema. Secondo me i problemi sono soprattutto nella sua configurazione e deve essere capito il suo funzionamento. Condivido che l'interfaccia fa cag.re.
Nemmeno tantissimo? E' una 280 Ah, ha speso 267 euro per ogni 100 Ah, considerando che 100 Ah di LFP valgono 200 Ah di AGM gli è costata la metà delle PB! Le assemblate brandizzate, salvo le Winston, non hanno senso considerandoche costano almeno due/tre volte e non si sa come sono gestite, spesso male leggendo quanti problemi hanno a causa di BMS inaffidabili, attualmente non ce n'è uno, anche da assemblare che funzioni, bisogna evitarli e controllare solo la minima tensione, ed ovviamente utilizzare un buon bilanciatore attivo che costa poco. Gestire bene le LFP non è così difficile ormai.
In risposta al messaggio di miciii63 del 22/05/2022 alle 22:30:37L'importante è avere chiaro come funziona il tutto e quali sono le criticità dalle quali stare lontani il più possibile.
Ciao Marco l'alternatore da 180A dovrebbe reggere ovviamente in movimento e non fermi in coda 70A i due DC/DC 20A il frigorifero e altri 30A per le utenze varie per un totale di 120A. Il margine di 60A mi sembrano sufficientia non metterlo in crisi. Al momento non ho ancora fatto stress test ma solo prove di funzionamento. In caso di emergenza per dover caricare le batterie rapidamente e utilizzare entrambi i DC/DC posso passare il frigorifero a gas. Certo l'impianto deve essere gestito non è semplicemente giro la chiave e vado ma la cosa per me non è un problema.
http://www.m48.it
In risposta al messaggio di carlobg del 23/05/2022 alle 05:47:10Cioè due fili li hai mandati direttamente alla BM e due sul DC-DC e poi alla BS.
Io ho collegato il caricabatterie di serie cbe 516 all'ingresso del DC/DC Orion da 30 amp. e nessun problema unica cosa che ho notato scalda un po' di più perché la ventolina di raffreddamento ogni tanto parte
In risposta al messaggio di Giuliopgn del 23/05/2022 alle 08:12:38Dicevo la stessa cosa, ma oltre al prezzo della batteria ci devi aggiungere
Nemmeno tantissimo? E' una 280 Ah, ha speso 267 euro per ogni 100 Ah, considerando che 100 Ah di LFP valgono 200 Ah di AGM gli è costata la metà delle PB! Le assemblate brandizzate, salvo le Winston, non hanno senso considerandoche costano almeno due/tre volte e non si sa come sono gestite, spesso male leggendo quanti problemi hanno a causa di BMS inaffidabili, attualmente non ce n'è uno, anche da assemblare che funzioni, bisogna evitarli e controllare solo la minima tensione, ed ovviamente utilizzare un buon bilanciatore attivo che costa poco. Gestire bene le LFP non è così difficile ormai.