In risposta al messaggio di pinuzzo57 del 04/12/2017 alle 00:59:57Una curiosità, cosa vuoi farci con un inverter da 3000 W?
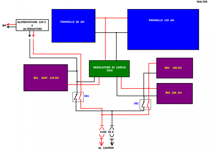
buongiorno a tutti, ho pensato di montare il pannello solare con una batteria servizi aggiuntiva, vi posto la foto, qualcuno sa dirmi se è appropriato oppure c'è qualche mancanza? grazie. 1957
In risposta al messaggio di pinuzzo57 del 04/12/2017 alle 00:59:57Buongiorno Pinuzzo,
buongiorno a tutti, ho pensato di montare il pannello solare con una batteria servizi aggiuntiva, vi posto la foto, qualcuno sa dirmi se è appropriato oppure c'è qualche mancanza? grazie. 1957
In risposta al messaggio di RobVision del 04/12/2017 alle 08:03:56@Cinquantuno: il fusibile da 50A tra la batteria di sinistra e lo switch manuale fa si che appena sale il carico causa inverter il fusibile fonda, lasciando l'unica batteria di sinistra a bruciare allegramente servendo 300A .. come hai detto anche tu.. speriamo non si faccia del male.
Buongiorno Pinuzzo, visto che è un argomento già trattato e sviscerato più e più volte sarebbe un'ottima cosa se prima utilizzassi la funzione CERCA che trovi tra i vari pulsanti in alto, attingerai così facilmentealle informazioni già presenti. Detto questo, al di la per uno schema collage che è davvero bello a vedersi (non sto scherzando), hai davvero intenzione di mettere un inverter da 3KW/h reali con fusibile da 250A che insiste su UNA batteria da 100Ah aiutata nella migliore delle ipotesi da una sorella attraverso un fusibile da 50A? Dovresti in questo caso mettere batterie FIAMM[A] (questa è una battuta invece..) ... Ma non scherzare dai. @Cinquantuno: il fusibile da 50A tra la batteria di sinistra e lo switch manuale fa si che appena sale il carico causa inverter il fusibile fonda, lasciando l'unica batteria di sinistra a bruciare allegramente servendo 300A .. come hai detto anche tu.. speriamo non si faccia del male.
In risposta al messaggio di pinuzzo57 del 04/12/2017 alle 08:09:21pochi minuti intendi come un microonde in riscaldamento cibo?
ciao, grazie per l'intervento. per quanto riguarda l'inverter, è un prodotto che avevo già e che ora ho deciso di utlizzare. in relazione al prelievo che avrebbe dalle batterie non è certamente di 3000 watt ma opportunamenteintorno ai 1500watt per pochi minuti. quindi non sò se sia tutto fattibile. poi avevo letto altri post che qualcuno ha un inverter da 2500watt.
In risposta al messaggio di cinquantuno del 04/12/2017 alle 08:15:06cinquantuno scrive : spero solo di non esserti vicino quando userai l'inverter
@Cinquantuno: il fusibile da 50A tra la batteria di sinistra e lo switch manuale fa si che appena sale il carico causa inverter il fusibile fonda, lasciando l'unica batteria di sinistra a bruciare allegramente servendo 300A.. come hai detto anche tu.. speriamo non si faccia del male. Hai ragione! @ Pinuzzo, io ti ho avvertito secondo coscienza. Fai tu, spero solo di non esserti vicino quando userai l'inverter!
In risposta al messaggio di Topolone del 04/12/2017 alle 11:19:12Non vorrei prendere fuoco anch'io o fare il botto!
cinquantuno scrive : spero solo di non esserti vicino quando userai l'inverter Perché ... Non ti piace vedere le Mongolfier decollare ?
In risposta al messaggio di IZ4RWS del 09/12/2017 alle 20:10:08I fusibili ci sono anche se non sono evidenziati nello schema, io ho un ducato del 1988 e le batterie sono posizionate la bs1 da 120 ah, sotto il sedile di sx,
Walter, non so dove hai posizionato BS1 e BS2, ma forse sarebbe mettere più vicini alla batteria i fusibili, magari montandone uno per batteria (che potrebbe bastare sul positivo) e prima dei sezionatori cosi da proteggere le batterie fra di loro ma sopratutto i cavi che partono da esse .

In risposta al messaggio di 27552 del 10/12/2017 alle 01:15:46grazie per le informazioni molto esaurienti. come ho detto in altro post, l'inverter da 3000 watt lo avevo già, perchè non usarlo? certamente non si potrà attingere tutta quella potenza e l'utilizzo che comunque ne andrò a fare sarà per 2 minuti al massimo da 1200 watt se sarà possibile.
da come si vede nello schema il funzionamento e questo. la BS1 e quella principale da 120 ah agm, viene caricata sia dall alternatore, che da 220 v, oltre che dai pannelli solari. Le BS2 e BS3 che sono in parallelo seccosono di riserva, esse vengono caricate solo dai pannelli solari e quindi se non le uso, rimangono sempre belle cariche, al massimo ci attacco un frigo portatile che posiziono tra i sedili. ci sono 2 stacca batteria, perche non le uso mai tutte 3 contemporaneamente, lo scambio lo faccio io manualmente
In risposta al messaggio di 27552 del 10/12/2017 alle 01:06:55Suggerimento per Walter, secondo me manca un fusibile nella tratta tra una BS ed il punto di giunzione sullo schema, evidenzio con una freccia.
I fusibili ci sono anche se non sono evidenziati nello schema, io ho un ducato del 1988 e le batterie sono posizionate la bs1 da 120 ah, sotto il sedile di sx, le altre 2 da 100+100 sotto il sedile di dx.
.png)
http://www.giordanobenicchi.it/...
In risposta al messaggio di RobVision del 10/12/2017 alle 10:09:21Ma un fusibile messo in quel posto li non serve a niente, l'entrata della corrente del secondo gruppo di batterie e protetto in entrata gia dopo il pannello, anche in uscita, verso il camper e protetto da un 50 a.
Suggerimento per Walter, secondo me manca un fusibile nella tratta tra una BS ed il punto di giunzione sullo schema, evidenzio con una freccia.
In risposta al messaggio di 27552 del 10/12/2017 alle 11:53:08Ora rispondo anche a te, io non ho il Genius K, non monto due pannelli di diversa tecnologia, sono solo diversi per quanto riguarda la quantita di corrente prodotta, i pannelli sono a 36 cellule, quindi generano piu o meno lo stesso voltaggio, con l'unica differenza che uno potrebbe essere al sole e l'altro all'ombra, ma sempre dentro il limite massimo. Due pannelli messi in parallelo forniscono un voltaggio massimo di 19-20 volt, non ha nessuna importanza se uno fornisce 16 e l'altro 18, al regolatore ne arriveranno 17, poi il regolatore del tipo PWM Duo, fornira a ciascuna batteria la corrente che gli serve.
Ma un fusibile messo in quel posto li non serve a niente, l'entrata della corrente del secondo gruppo di batterie e protetto in entrata gia dopo il pannello, anche in uscita, verso il camper e protetto da un 50 a. le 2batterie del secondo gruppo sono uguali e sono in parallelo secco, se una delle 2 batterie per sfiga andassero in corto, semplicemente non darebbero piu corrente, quella che rimane rimane protetta e funzionante.. a mio parere il problema potrebbe sorgere nel malaugurato caso che su una batteria si rompesse un elemento, il voltaggio sarebbe piu basso e trascinerebbe alla morte anche la sorella, ma e un caso cosi raro che non lo ho calcolato.
In risposta al messaggio di 27552 del 10/12/2017 alle 11:53:08Walter io guardo il tuo schema, non conoscendo come praticamente applicato e le distanze tra i componenti, ma il fusibile in quel punto che ti ho indicato ti salverebbe nel caso cedesse la connessione al punto di giunzione o se vi fosse un corto tra quella batteria non protetta a sx ed un qualsiasi punto prima dei fusibili che hai intorno.. ti indico la linea pericolosa in "rosso acceso", se ci fosse un corto in quel punto salterebbero tutti i fusibili meno quello mancante..
Ma un fusibile messo in quel posto li non serve a niente, l'entrata della corrente del secondo gruppo di batterie e protetto in entrata gia dopo il pannello, anche in uscita, verso il camper e protetto da un 50 a. le 2batterie del secondo gruppo sono uguali e sono in parallelo secco, se una delle 2 batterie per sfiga andassero in corto, semplicemente non darebbero piu corrente, quella che rimane rimane protetta e funzionante.. a mio parere il problema potrebbe sorgere nel malaugurato caso che su una batteria si rompesse un elemento, il voltaggio sarebbe piu basso e trascinerebbe alla morte anche la sorella, ma e un caso cosi raro che non lo ho calcolato.
In risposta al messaggio di RobVision del 11/12/2017 alle 08:13:30La linea rossa che hai evidenziato, e il positivo che va dal regolatore alle 2 batterie, il fusibile si trova vicino alle batterie che sono affiancate, in quel cavo ci passano pochi ampere, solo quel tanto che la batteria richiede, quindi il fusibile potrebbe anche non esserci, visto che il regolatore ha la sua protezione, sia per le correnti inverse che per il sovraccarico.
Walter io guardo il tuo schema, non conoscendo come praticamente applicato e le distanze tra i componenti, ma il fusibile in quel punto che ti ho indicato ti salverebbe nel caso cedesse la connessione al punto di giunzioneo se vi fosse un corto tra quella batteria non protetta a sx ed un qualsiasi punto prima dei fusibili che hai intorno.. ti indico la linea pericolosa in rosso acceso, se ci fosse un corto in quel punto salterebbero tutti i fusibili meno quello mancante..