

In risposta al messaggio di morodive del 09/06/2022 alle 22:24:00Ciao, prova a vedere lo schema che c'è in
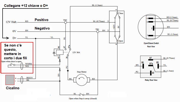
Ho comprato questo gradino elettrico Project 2000 dal cui motore escono 4 fili : rosso-nero e marron-blu...qualche buon anima mi direbbe a cosa corrispondono o uno schema elettrico per poter collegare anche il pulsante a 5 poli di apertura chiusura? La differenza tra un uomo ed un bambino è nel costo e nella grandezza dei suoi giocattoli
questa pagina
di un forum straniero. I colori coincidono.In risposta al messaggio di morodive del 09/06/2022 alle 23:05:21Esatto o quasi, Se colledi il D+, il gradino di autoretrae quando metti in moto, se metti il +12 sotto chiave si autoretrae come giri la chiave, il mio per esempio è sotto chiave.
Grazie....D+ dovrebbe esser il 12 volt sotto chiave, 0 il negativo e 12 Hab sono 12 volt dalla batteria ....esatto?
In risposta al messaggio di renzo07 del 09/06/2022 alle 23:20:25Ok ...quindi mi consigli di collegare solo il 12V Hab ( sul D+ non faccio alcun collegamento)...
Esatto o quasi, Se colledi il D+, il gradino di autoretrae quando metti in moto, se metti il +12 sotto chiave si autoretrae come giri la chiave, il mio per esempio è sotto chiave.
In risposta al messaggio di morodive del 09/06/2022 alle 22:24:00In questa discussione dovresti trovare quello che cerchi
Ho comprato questo gradino elettrico Project 2000 dal cui motore escono 4 fili : rosso-nero e marron-blu...qualche buon anima mi direbbe a cosa corrispondono o uno schema elettrico per poter collegare anche il pulsante a 5 poli di apertura chiusura? La differenza tra un uomo ed un bambino è nel costo e nella grandezza dei suoi giocattoli
https://forum.camperonline.it/t...
In risposta al messaggio di morodive del 09/06/2022 alle 23:33:4812V su Hab va bene, sul punto D+ o colleghi il 12 sottochiave, oppure il D+ vero e proprio che arriva dall'alternatore o dalla centralina della cellula se è ripetuto come segnale.
Ok ...quindi mi consigli di collegare solo il 12V Hab ( sul D+ non faccio alcun collegamento)...
In risposta al messaggio di morodive del 10/06/2022 alle 00:14:38Non ti preoccupare ..
porta pazienza Renzo non ho capito quali 2 fili vanno messi assieme non avendo l interruttore sulla porta....
http://www.m48.it
In risposta al messaggio di giuvanella del 10/06/2022 alle 17:52:09Volevi scrivere "ho visto tracciare scalini aperti sui marciapiedi " ?
Fate chiusura scalino. ,,,Girando la chiave avviamento ho visto tranciare marciapiedi con scalino aperto
In risposta al messaggio di Emme48 del 10/06/2022 alle 08:09:34Grazie anche a te Marco...dal tuo schema il pulsante lo tieni premuto finche' lo scalino non è aperto o chiuso del tutto vero? il relè e' lo stesso modello usato da Renzo da quel che vedo...
Ho uno scalino Thule con 4 fili, 2 di sono il motore che apre e chiude lo scalino. Ho evitato il doppio pulsante in dotazione per il semplice motivo che mi impediva di azionare lo scalino da più punti, usando due relèautomobilistici a scambio (con l'87a), ho gestito lo scalino con 2 pulsanti che presto saranno affiancati con altri 2 sul cruscotto vicino al posto guida e ancora altri 2 sul lato destro in basso della panca passeggeri, facilmente accessibili aprendo lo sportello destro. I 2 fili rimanenti dello scalino, collegati ad un interruttore che segnala lo scalino aperto, li gestirò abbinando un cicalino al +12 sotto quadro e a quell'interruttore, ma niente automatismi, se voglio muovermi di 30 cm per montare sulle zeppe lo scalino non deve chiudersi. Quel meccanismo meno si muove e più dura. Se proprio ti piace quel comando, puoi sempre usare le due sezioni separate di quel pulsante collegandole come se fossero i pulsanti [P] del mio schema, dopo potrai aggiungere quante coppie di pulsanti ti pare, senza pericolo di conflitti. Premendo contemporaneamente entrambi i pulsanti non succede nulla di male. Come mia abitudine ho dato il +12 alle bobine dei 2 relè e poi, a spasso per il camper, ci vado con due fili... innocui che verranno collegati a massa dai vari pulsanti. Marco.
In risposta al messaggio di morodive del 10/06/2022 alle 22:58:45Si, il relè è di quelli a scambio, nel mio caso è da 70 Ampere, ma questo solo perchè ne ho un blocchetto di 5 intercambiabili tra loro in caso di guasto, per lo scalino va bene da 30 Ampere ricordando che quella è la corrente massima del contatto 87 cioè normalmente aperto, per il contatto normalmente chiuso 87a di solito è la metà.
Grazie anche a te Marco...dal tuo schema il pulsante lo tieni premuto finche' lo scalino non è aperto o chiuso del tutto vero? il relè e' lo stesso modello usato da Renzo da quel che vedo...
http://www.m48.it
In risposta al messaggio di giuvanella del 11/06/2022 alle 06:22:19
Centralina scalino project 2000 gestisce tutto lei ,in caso di sovraccarico interrompe energia al motore
http://www.m48.it
In risposta al messaggio di Emme48 del 10/06/2022 alle 08:09:34Sto provando il tuo schema a banco ma rispettando le numerazioni dei relè che ho comprato non funziona ... questo i relè presi...
Ho uno scalino Thule con 4 fili, 2 di sono il motore che apre e chiude lo scalino. Ho evitato il doppio pulsante in dotazione per il semplice motivo che mi impediva di azionare lo scalino da più punti, usando due relèautomobilistici a scambio (con l'87a), ho gestito lo scalino con 2 pulsanti che presto saranno affiancati con altri 2 sul cruscotto vicino al posto guida e ancora altri 2 sul lato destro in basso della panca passeggeri, facilmente accessibili aprendo lo sportello destro. I 2 fili rimanenti dello scalino, collegati ad un interruttore che segnala lo scalino aperto, li gestirò abbinando un cicalino al +12 sotto quadro e a quell'interruttore, ma niente automatismi, se voglio muovermi di 30 cm per montare sulle zeppe lo scalino non deve chiudersi. Quel meccanismo meno si muove e più dura. Se proprio ti piace quel comando, puoi sempre usare le due sezioni separate di quel pulsante collegandole come se fossero i pulsanti [P] del mio schema, dopo potrai aggiungere quante coppie di pulsanti ti pare, senza pericolo di conflitti. Premendo contemporaneamente entrambi i pulsanti non succede nulla di male. Come mia abitudine ho dato il +12 alle bobine dei 2 relè e poi, a spasso per il camper, ci vado con due fili... innocui che verranno collegati a massa dai vari pulsanti. Marco.

In risposta al messaggio di morodive del 11/06/2022 alle 17:21:37Esistono due fili dello scalino che aprono o chiudono a seconda della polarità con la quali li alimenti?
Sto provando il tuo schema a banco ma rispettando le numerazioni dei relè che ho comprato non funziona ... questo i relè presi...
http://www.m48.it