CamperOnLine
  • Camper
    • Camper usati
    • Camper nuovi
    • Produttori
    • Listino
    • Cataloghi
    • Concessionari e rete vendita
    • Noleggio
    • Van
    • Caravan
    • Fiere
    • Rimessaggi
    • Le prove di CamperOnLine
    • Provati da voi
    • Primo acquisto
    • Area professionisti
  • Accessori
    • Accessori e Prodotti
    • Camping Sport Magenta accessori
    • Produttori
    • Antenne TV
    • Ammortizzatori
    • GPS
    • Pneumatici
    • Rimorchi
    • Provati da Voi
    • Fai da te
  • Viaggi
    • Diari di viaggi in camper
    • Eventi
    • Foto
    • Check list
    • Traghetti
    • Trasporti
  • Sosta
    • Cerca Strutture
    • Sosta
    • Aree sosta camper
    • Campeggi
    • Agriturismi con sosta camper
    • App Camperonline App
    • 10 Consigli utili per la sosta
    • Area strutture
  • Forum
    • Tutti i Forum
    • Sosta
    • Gruppi
    • Compagni
    • Italia
    • Estero
    • Marchi
    • Meccanica
    • Cellula
    • Accessori
    • Eventi
    • Leggi
    • Comportamenti
    • Disabili
    • In camper per
    • Altro Camper
    • Altro
    • Extra
    • FAQ
    • Regolamento
    • Attivi
    • Preferiti
    • Cerca
  • Community
    • COL
    • CamperOnFest
    • Convenzioni Convenzioni
    • Amici
    • Furti
    • Informativa Privacy
    • Lavoro
  • COL
    • News
    • Newsletter
    • Pubblicità
    • Contatto
    • Ora
    • RSS RSS
    • Video
    • Facebook
    • Instagram
  • Magazine
  • Italiano
    • Bienvenue
    • Welcome
    • Willkommen
  • Accedi
CamperOnLine
Camping Sport Magenta
  1. Forum
  2. Tecnica
  3. Accessori
Galleria

Help per sistema di ottimizzazione frigorifero

Rispondi
Cerca
Berger Camping
SostaGruppiCompagniItaliaEsteroMarchiMeccanicaCellulaAccessoriEventiLeggiComportamentiDisabiliIn camper perAltro CamperAltroExtra
1 20 26
13
luigiser
luigiser
20/03/2012 48
Rispondi Abuso
Inserito il 04/05/2017 alle: 21:06:00
Salve a tutti, come tanti soffro molto dello scarso rendimento estivo del frigorifero, e recentemente mi sono deciso di provare con la ventilazione forzata.
Ma visto che mi piace complicarmi la vita, mi sono deciso a costruire una scheda a microprocessore per il frigorifero, che ha come funzioni principali il monitoraggio delle temperature ed il controllo della velocità delle ventole.
Dico ventole perchè oltre a quelle esterne classiche implementerò anche una ventola interna sull'evaporatore. Mi trovo spesso con l'evaporatore con il ghiaccio sora ed il frigo troppo caldo, in particolare quando è stipato e la circolazione naturale all'interno è limitata.
Il sistema gestirà 4 sonde di temperatura (condensatore, evaporatore, interna del frigo e temperatura esterna al camper) e con questi valori, oltre a memorizzarli per poter analizzare le reali condizioni di funzionamento del frigo, gestirò la regolazione di velocità delle ventole.
Ho già finito la parte hardware e sto lavorando sul software, e qui mi sono venuti dei dubbi sul metodo di controllo della velocità della ventola da adottare, e chiedo aiuto agli esperti frigorisiti.
Sul forum ho letto che il condensatore dovrebbe stare tra i 55 e 65 gradi per ottenere il miglior rendimento. Ho qualche dubbio su questo valore poichè ho visto che i classici reglatori commerciali per le ventole frigo fanno partire le ventole ad una temperatura regolabile tra i 28 ed i 35 gradi. Qualcuno ha fatto esperienze con diverse temperature del condensatore?
E soprattutto una curiosità, perchè quando avrò il sistema in funzione mi sarà facile determinare numeri alla mano i diversi rendimenti a diverse temperature del condensatore, che portò ovviamente programmare.
Mi preoccupa di più un altro aspetto: la temperatura ottimale del condensatore varia con la temperatura dell'aria esterna? mi viene da pensare di si, ma non riesco ad immaginare con quale regola non avendo nessun dato tecnico di questo tipo.
Se qualcuno ha qualche conoscenza o informazione su questi aspetti mi farebbe molto comodo una dritta.
Grazie
Luigi
9
IZ4RWS
IZ4RWS
18/12/2016 863
Rispondi Abuso
Inserito il 04/05/2017 alle: 21:11:50
Tempo fa lessi molto sui frigoriferi ad assorbimento e mi sembra di ricordare che la temperatura ideale del condensatore debba stare sui 55 gradi, probabilmente i kit di ventole misurano la temperatura ambiente che se è compresa fra quei 28-35 che dici fanno partire le ventole; forse hanno scelto quella strada perché non sempre é semplice mettere la sonda sul condensatore poiché spesso e di difficile accesso.

Comuque la tua mi sembra una buona idea, tienici aggiornati sugli sviluppi.



 
Luca

Modificato da IZ4RWS il 04/05/2017 alle 21:12:47
16
impiegatodelvolante
impiegatodel...
rating

14/01/2010 30029
Rispondi Abuso
Inserito il 04/05/2017 alle: 21:15:50
In risposta al messaggio di IZ4RWS del 04/05/2017 alle 21:11:50

Tempo fa lessi molto sui frigoriferi ad assorbimento e mi sembra di ricordare che la temperatura ideale del condensatore debba stare sui 55 gradi, probabilmente i kit di ventole misurano la temperatura ambiente che se è
compresa fra quei 28-35 che dici fanno partire le ventole; forse hanno scelto quella strada perché non sempre é semplice mettere la sonda sul condensatore poiché spesso e di difficile accesso. Comuque la tua mi sembra una buona idea, tienici aggiornati sugli sviluppi.   Luca
...

concordo.

anche io avevo pensato di far diventare il frigo in "no-frost" e per me basterebbe giusto una ventolina che riesce a far circolare meglio l'aria all'interno. senza troppe sofisticazioni.
comunque attendo gli sviluppi


L''erba cattiva non muore mai,
quella buona finisce subito....
13
luigiser
luigiser
20/03/2012 48
Rispondi Abuso
Inserito il 07/05/2017 alle: 13:55:55
Luca, grazie per la dritta! In effetti mi sa che avevo preso una grossa svista, rileggendo il manuale del kit ventole mi sembra di capire che il sensore di temperatura è inglobato nel gruppo ventole quindi giocoforza regola con la temperatura dll'aria che esce dal frigo. Davo per scontato che si facesse la regolazione con la temperatura dell'oggetto che si deve rafreddare....evidentemente non è così. Mi sembra una cosa strana però.. appena si accendono le ventole quella temperatura cala, e dopo poco le ventole si spengono, mah...

Silvio, se non ricodo male su amazon ho visto dei piccoli ventilatorii da frigo con alimentazione a pile per far diventare un frigo "no-frost". Ovviamente sono fatti per i frigo di casa ma non credo che su quello del camper faccia molta differenza, l'importate è studiare bene che percorsi far fare all'aria.
Io lo voglio fare con regolazione elettronica per comandare la ventola interna automaicamente solo quando serve. Ho previsto una sonda di temperatura sull'vaporatore ed una interna al frigo, che penso di mettere a metà altezza. Penso di gestire la velocità della ventola dipendentemente dalla differenza i temperatura tra quste due temperature. Ci sarà molto da sperimentare....

Vi tengo aggiornati sugli sviluppi.
Ciao
Luigi
9
IZ4RWS
IZ4RWS
18/12/2016 863
Rispondi Abuso
Inserito il 07/05/2017 alle: 14:00:58
Beh non, immagino che la sonda della temperatura sia prima delle ventole quindi sente ancora il caldo del condensatore, quindi è corretto che funzioni così, in base a quella temperatura tiene un delta più o meno costante proprio sul condensatore.

Alla ventola interna ci stavo pensando anche io, nel caso dovra spegnersi quando si apre la porta per evitare che butti fuori il freddo.

 
Luca
Sala Silvergruva, la miniera d'argento
Sala Silvergruva, la miniera d'argento
Folgaria d’inverno in camper
Folgaria d’inverno in camper
Francia 2025
Francia 2025
Eksjo, la città di legno
Eksjo, la città di legno
Viaggio in Umbria e dintorni
Viaggio in Umbria e dintorni
Previous Next
20
scubidu
scubidu
rating

16/02/2006 3839
Rispondi Abuso
Inserito il 07/05/2017 alle: 15:20:37
i frigoriferi no frost funzionano in maniara diversa....prendono l'aria  dalla zona frezzer e la  convogliano  in zona frigo
poi  hanno una resistenza   che ciclicamente sbrina  il frezzer
18
franco49tn
franco49tn
rating

24/01/2008 10414
Rispondi Abuso
Inserito il 07/05/2017 alle: 17:44:55
Da oltre 15 anni ho sempre modificato qualcosa sul retro del
frigo Dometic ( su tre mezzi) .

Cosa principale è DIVIDERE in verticale la zona del
camino da quella dei fasci tubieri-raffreddatore
In altro in particolare il gas caldo si mescola all'aria fresca che
dovrebbe raffreddare i tubi e  questi ne risentono.
Ho quindi montato un divisorio in alluminio da dove possibile
fino in alto , per fare uscire i gas di scarico da un lato e
aria di raffreddamento dall'altra,
Mai avuto necessità di ventole o aprire le griglie.

Poi in basso una copertura in alluminio sagomata e sigillata
protegge da spruzzi in viaggio o durante il lavaggio ,
tutte la parti elettriche.
E se entra acqua se ne esce in basso dalla griglia  e 
non arriva al  legno/linoleum del pavimento.

Altra cosa è il tubetto di scarico della vaschetta recupero
che invece di tracimare (se piena) sulla centralina o accenditore
scarica in basso sotto la griglia (è previsto di serie il suo attacco
in basso ,ma mai è montato)

Buon lavoro !

Franco

Modificato da franco49tn il 09/05/2017 alle 17:18:43
11
Marcap
Marcap
03/09/2014 337
Rispondi Abuso
Inserito il 09/05/2017 alle: 17:42:33
In risposta al messaggio di franco49tn del 07/05/2017 alle 17:44:55

Da oltre 15 anni ho sempre modificato qualcosa sul retro del frigo Dometic ( su tre mezzi) . Cosa principale è DIVIDERE in verticale la zona del camino da quella dei fasci tubieri-raffreddatore In altro in particolare il
gas caldo si mescola all'aria fresca che dovrebbe raffreddare i tubi e  questi ne risentono. Ho quindi montato un divisorio in alluminio da dove possibile fino in alto , per fare uscire i gas di scarico da un lato e aria di raffreddamento dall'altra, Mai avuto necessità di ventole o aprire le griglie. Poi in basso una copertura in alluminio sagomata e sigillata protegge da spruzzi in viaggio o durante il lavaggio , tutte la parti elettriche. E se entra acqua se ne esce in basso dalla griglia  e  non arriva al  legno/linoleum del pavimento. Altra cosa è il tubetto di scarico della vaschetta recupero che invece di tracimare (se piena) sulla centralina o accenditore scarica in basso sotto la griglia (è previsto di serie il suo attacco in basso ,ma mai è montato) Buon lavoro ! Franco
...

Si potrebbero avere delle foto di queste tue realizzazioni?
 
On s''engage, et puis on voit
18
franco49tn
franco49tn
rating

24/01/2008 10414
Rispondi Abuso
Inserito il 09/05/2017 alle: 18:30:03

Ho solo quelle della parte bassa
Da casa cercherò sulle vecchie foto 
e stasera se ho tempo......




Ho solo questa del precedente 720
sul 8010 è moltopiù protetto !
Se posso farò foto sabato
Franco
 

Modificato da franco49tn il 10/05/2017 alle 21:22:32
12
Bob Plissken
Bob Plissken
20/11/2013 797
Rispondi Abuso
Inserito il 09/05/2017 alle: 21:15:21
Ciao Luigi.
Sono un discreto hobbista-smanettatore su Arduino - di quelli che si disegnano e si fanno realizzare i PCB - e ho in mente un progetto simile al tuo.

Prima cosa: io lavoro su Arduino Nano per le dimensioni e per i costi molto bassi. Su questa serie (ATMEL 328) hai due piedini PWM configurabili sul timer1 (pin D9 e D10 mi pare), quindi puoi pilotarci due ventole o due gruppi di ventole tramite un MOSFET canale N e logica TTL (io uso IRL540). In teoria potresti pilotare altri PWM, ma avresti il problema della frequenza di pilotaggio che sarebbe udibile (e le ventole fischiano!!!)

Secondo aspetto: rilevazione delle temperature. Io uso i sensori Dallas DS18B20 nella versione incapsulata inox. Richiedono tre fili e possono essere collegati in parallelo, perché ogni sensore ha un identificativo univoco a 48bit, sono tarati in fabbrica e la libreria restituisce direttamente la lettura in gradi. Leggono con risoluzione fino a 0,0625°C con errore di 0,5°C.

Terzo e ultimo aspetto: se vuoi ho un po' di materiale avanzato dal mio regolatore di temperatura del riscaldatore ausiliario. Ho il PCB e quasi tutti i componenti, ma ho finito processori e sensori di temperatura. Il prototipo del lavoro che ho fatto è questo:

La nuova scheda è più completa e prevede due stadi di alimentazione, tre MOSFET (uno per pilotare un relé) e anche un po' di VIAs per correggere/modificare lo schema di base. Nello specifico, riscrivendo il software, potresti usare il connettore 1WIRE (verde a tre poli) per i sensori di temperatura e avresti già sul connettore azzurro di sinistra i due canali PWM con comando optoisolato e diodi di protezione. In più, ultilizzando I2C (SDA e SCL) potresti pilotare un display (o altro...)
Contattami pure in privato se ti servono altri dettagli e/o opinioni.

 
Roberto
Laika Kreos 3002 (35C17-2005)
19
Corrado B
Corrado B
14/01/2007 724
Rispondi Abuso
Inserito il 10/05/2017 alle: 00:54:20
Salve 
Schemino semplice semplice mi ha funzionato poi fatto anche per amici.




Ciao Corrado

 

Modificato da Corrado B il 10/05/2017 alle 00:56:35
13
luigiser
luigiser
20/03/2012 48
Rispondi Abuso
Inserito il 10/05/2017 alle: 21:57:00
In risposta al messaggio di IZ4RWS del 07/05/2017 alle 14:00:58

Beh non, immagino che la sonda della temperatura sia prima delle ventole quindi sente ancora il caldo del condensatore, quindi è corretto che funzioni così, in base a quella temperatura tiene un delta più o meno costante
proprio sul condensatore. Alla ventola interna ci stavo pensando anche io, nel caso dovra spegnersi quando si apre la porta per evitare che butti fuori il freddo.   Luca
...

Ecco Luca, mi hai messo un'altro problema...fermare la ventola quando si apre il frigo....ci penserò, ma nel frigo no frost che ho a casa la ventola non si spegna....
prima risolvo gli altri problemi poi affronto questo....
grazie
Ciao
Luigi
Argomenti recenti dal forum
Viaggi in Italia
Giugno all'isola del Giglio
Buongiorno a tutti, sto valutando di trascorrere a fine giugno 4 gio...
Nanasso
Ieri alle: 21:16
Accessori
problema ds300 conversione al litio
Ciao a tutti ho montato due batterie al litio su elnagh big marlin ...
Mandracchio
Ieri alle: 19:19
Cellula abitativa
Rimozione cerniera porta cellula
Buongiorno, Ho la porta della cellula del mio mcluis steel 531g del...
Telix636
Ieri alle: 16:39
Viaggi all'estero
Ruta Jubierre in Spagna
Come da titolo, c’è qualcuno che si è già avventurato a fare questa ...
Sparty91
Ieri alle: 14:00
Viaggi all'estero
POLONIA viaggio Estivo
Ciao a tutti, che ne dite di un viaggio in Polonia per questa estate...
RMCamper2020
Ieri alle: 12:11
Viaggi in Italia
Raggiungere le 5 terre
Ciao a tutti, ho un dubbio riguardo la strada da fare per raggiunger...
Maiamaia4
Ieri alle: 07:58
Cellula abitativa
Indicatori di livello frigo Dometic
Ruotando la manopola di destra in senso orario del frigo DOMETIC si...
norbidic
Ieri alle: 03:44
Meccanica
Tappo di carico olio trasmissione cercasi
Su Ducato x244 anno 2004, prima di svuotare l’olio del cambio volevo...
norbidic
Ieri alle: 02:18
Meccanica
Acquisto ricambi usati (specchietto sinistro)
Ciao, mentre tornavamo da Valsesia camper per riparare la porta del ...
LaLory
11/03/26 - 22:15
Accessori
Istallazione dashcam anteriore su Ducato nuovo
Ciao a tutti ho un amico inglese che sta acquistando un campervan El...
solidsnork
11/03/26 - 16:50
Viaggi all'estero
Assicurazione viaggio x estero
Buongiorno a tutti, come da titolo volevo sapere se quando andate al...
cpuffo
11/03/26 - 16:20
Cellula abitativa
Luce cortesia Doral 161 - modello maxxima 063
Buongiorno a tutti, qualcuno di voi ha sostituito la lampada di cort...
daleo
11/03/26 - 13:22
Aree di sosta e campeggi
Campeggi zona Pisa a fine marzo
Ciao a tutti, a fine mese (weekend del 21 marzo) vorremmo fare qual...
Andre78
11/03/26 - 10:33
Accessori
Pannelli solari senza incollaggio
Ciao a tutti, cosa ne pensate di questa soluzione? un pò costosa ma ...
Karbon17
11/03/26 - 10:24
Accessori
Pannello solare incollato sul tetto
Buongiorno a tutti, ho notato che sul mio arca america 745 glg del 2...
Adocaro
11/03/26 - 08:38
13
luigiser
luigiser
20/03/2012 48
Rispondi Abuso
Inserito il 10/05/2017 alle: 22:01:31
In risposta al messaggio di franco49tn del 07/05/2017 alle 17:44:55

Da oltre 15 anni ho sempre modificato qualcosa sul retro del frigo Dometic ( su tre mezzi) . Cosa principale è DIVIDERE in verticale la zona del camino da quella dei fasci tubieri-raffreddatore In altro in particolare il
gas caldo si mescola all'aria fresca che dovrebbe raffreddare i tubi e  questi ne risentono. Ho quindi montato un divisorio in alluminio da dove possibile fino in alto , per fare uscire i gas di scarico da un lato e aria di raffreddamento dall'altra, Mai avuto necessità di ventole o aprire le griglie. Poi in basso una copertura in alluminio sagomata e sigillata protegge da spruzzi in viaggio o durante il lavaggio , tutte la parti elettriche. E se entra acqua se ne esce in basso dalla griglia  e  non arriva al  legno/linoleum del pavimento. Altra cosa è il tubetto di scarico della vaschetta recupero che invece di tracimare (se piena) sulla centralina o accenditore scarica in basso sotto la griglia (è previsto di serie il suo attacco in basso ,ma mai è montato) Buon lavoro ! Franco
...

Franco, da tempo sono indeciso sul da farsi sul "portare su" lo scarico. Mi viene da pensare che se lo hanno fatto la in basso un motivo ci sarà, però ho letto anche di centri tecnici che fanno la modifica di allungamno del camino fino alla griglia quando intervengono sul frigo....
Tu sei riuscito a valutare la differenz prima e dopo l'installazione del divisorio di alluminio tra zona camino e zona aria di raffreddamento?
Ciao
Luigi
13
luigiser
luigiser
20/03/2012 48
Rispondi Abuso
Inserito il 10/05/2017 alle: 22:05:53
In risposta al messaggio di Bob Plissken del 09/05/2017 alle 21:15:21

Ciao Luigi. Sono un discreto hobbista-smanettatore su Arduino - di quelli che si disegnano e si fanno realizzare i PCB - e ho in mente un progetto simile al tuo. Prima cosa: io lavoro su Arduino Nano per le dimensioni e
per i costi molto bassi. Su questa serie (ATMEL 328) hai due piedini PWM configurabili sul timer1 (pin D9 e D10 mi pare), quindi puoi pilotarci due ventole o due gruppi di ventole tramite un MOSFET canale N e logica TTL (io uso IRL540). In teoria potresti pilotare altri PWM, ma avresti il problema della frequenza di pilotaggio che sarebbe udibile (e le ventole fischiano!!!) Secondo aspetto: rilevazione delle temperature. Io uso i sensori Dallas DS18B20 nella versione incapsulata inox. Richiedono tre fili e possono essere collegati in parallelo, perché ogni sensore ha un identificativo univoco a 48bit, sono tarati in fabbrica e la libreria restituisce direttamente la lettura in gradi. Leggono con risoluzione fino a 0,0625°C con errore di 0,5°C. Terzo e ultimo aspetto: se vuoi ho un po' di materiale avanzato dal mio regolatore di temperatura del riscaldatore ausiliario. Ho il PCB e quasi tutti i componenti, ma ho finito processori e sensori di temperatura. Il prototipo del lavoro che ho fatto è questo: La nuova scheda è più completa e prevede due stadi di alimentazione, tre MOSFET (uno per pilotare un relé) e anche un po' di VIAs per correggere/modificare lo schema di base. Nello specifico, riscrivendo il software, potresti usare il connettore 1WIRE (verde a tre poli) per i sensori di temperatura e avresti già sul connettore azzurro di sinistra i due canali PWM con comando optoisolato e diodi di protezione. In più, ultilizzando I2C (SDA e SCL) potresti pilotare un display (o altro...) Contattami pure in privato se ti servono altri dettagli e/o opinioni.   Roberto Laika Kreos 3002 (35C17-2005)
...

Ciao Roberto, grazie 1000 per tutte le indicazioni.
Vedo che abbiamo percorso strade parallele e fatto spesso scelte simili!
Io ho già definito l'hardware, per molti versi simile al tuo ma con alcune differenze.
Anch'io in questo progetto ho utilizzato atmega328, ma direttamente la cpu, non come board arduino.
Per il controllo ventole uso anch'io il timer 1 ed i relativi pin di uscita, ma ho fatto alla fine la scelta di realizzare dei regolatori di tensione switching. Ho provato con il PWM ma non ero soddisfatto del rumore generato dalle ventole, anche lavorando a frequenze elevate mi rimaneva comunque il ticchettio della ventola che a me disturba abbastanza. Volendolo quindi fare con regolazione in tensione non volevo sprecare tutta al differenza di tensione tra la tensione della batteria e quella delle ventole dissipandola in aria, come fanno i regolatori commerciali (per esempio se la ventola va al 50% la metà della potenza va sprecata), alla fine ho fatto una scelta più costosa e complicata, ma almeno ottengo il minor consumo possibile, che per una ventola che pur consumando poco sta attaccata per molte ore non è un aspetto trascurabile.
Per le sonde di temperatura ho fatto la scelta degli NTC, sono meno precise di quelle che hai scelto tu, ma costano un po meno. Ma la motivazione principale è stata la possibilità di poter usare tante forme e dimensioni di sonde di temperatura, ne esistono avvero di tutti i tipi. Con la Dallas in versione ermetica ne ho trovato solo un tipo, il classico a cilindro.
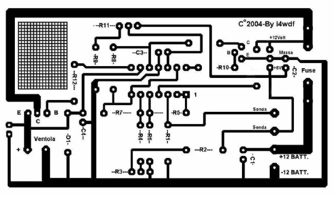
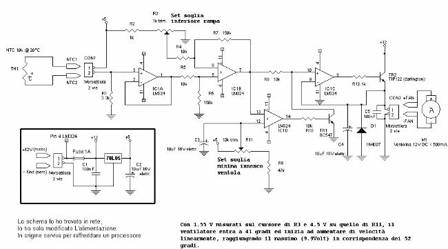
Non ho ancora gli stampati, che ho già ordinato e dovrebbero arrivare a giorni, ma per darti un'idea questo è il rendering della scheda.

Anch'io ho inserito un relè. Con quello farò un sistema di controllo del D+ al frigorifero, per poter gestire in automatico il funzionamento del frigorifero a 12V anche a motore spento quando ho una fonte di alimentazione a 12V esterna (esempio pannelli, perchè far andare il frigo a gas quando ho centinaia di W dei pannelli che non sfrutto???). Poi lo ho pensato anche come sistema di emergenza se finisco il gas o il bruciatore del frigo non funziona, e come sistema per far andare il frigo per quelle poche ore che sono in traghetto.

Per la visualizzazione/controllo/programmazione ho previsto un'interfaccia bluetooth, che si collegherà al sistema di controllo che ho già installato sul camper oppure ad una app sullo smartphone che ho già cominciato a scrivere.

Non ho capito bene l'applicazione della scheda che hai già realizzato, per la regolazione della temperatura di un riscaldatore ausiliario. Intendi il webasto?

Ciao
Luigi
9
IZ4RWS
IZ4RWS
18/12/2016 863
Rispondi Abuso
Inserito il 10/05/2017 alle: 22:19:45
Ho montato la ventola interna e se ti dico come ho fatto a spegnerla ti metti a ridere.... l'ho collegata (per ora da 12V ma poi la mettero da 24V cosi gira piano piano) in parallelo al pulsante di accensione della lampada, a frigo chiuso la resistenza offerta dal filamento della lampadina crea una caduta di tensione sufficente a far girare la ventola ma non abbastanza da accendere la lampadina, e naturalmente appena si apre il pulsante si chiude e la ventola si ferma.

Tu potresti sfruttare lo stesso principio per dare un inpulso ad un transistor che poi a livello logico basso ti pilota arduino.

 
Luca
9
IZ4RWS
IZ4RWS
18/12/2016 863
Rispondi Abuso
Inserito il 10/05/2017 alle: 22:29:40
In risposta al messaggio di IZ4RWS del 10/05/2017 alle 22:19:45

Ho montato la ventola interna e se ti dico come ho fatto a spegnerla ti metti a ridere.... l'ho collegata (per ora da 12V ma poi la mettero da 24V cosi gira piano piano) in parallelo al pulsante di accensione della lampada,
a frigo chiuso la resistenza offerta dal filamento della lampadina crea una caduta di tensione sufficente a far girare la ventola ma non abbastanza da accendere la lampadina, e naturalmente appena si apre il pulsante si chiude e la ventola si ferma. Tu potresti sfruttare lo stesso principio per dare un inpulso ad un transistor che poi a livello logico basso ti pilota arduino.   Luca
...

Per quanto riguarda il rele per fare andare ik frigorifero anche a 12V é una buona idea però dalla via che ci sei sfrutta anche un ADC per tenere sotto controllo la 12V e spegnere il rele quando le batterie si scaricano troppo cosi da salvare la batteria.

Per le ventole hai fatto bene ad usare degli switching, soluzione più costosa ma valida, alcune ventole (lo so per esperienza lavorativa personale) sono permalose ad essere controllate aprendo e chiudendo il loro pin negativo perché all'interno c'è un ulteriore circuito swithing di controllo (ormai tutte hanno il motore brushless) che soffre ad essere acceso e spento per via dei transitori di corrente che ad ogni accensione; anche per quello che fanno rumore udibile quando si controllano in quel modo.

Poi sicuramente piu la ventola è piccola meno soffre il pilotaggio in quel modo perche le masse da muovere sono inferiori.


 
Luca
13
luigiser
luigiser
20/03/2012 48
Rispondi Abuso
Inserito il 10/05/2017 alle: 22:42:13
In risposta al messaggio di IZ4RWS del 10/05/2017 alle 22:29:40

Per quanto riguarda il rele per fare andare ik frigorifero anche a 12V é una buona idea però dalla via che ci sei sfrutta anche un ADC per tenere sotto controllo la 12V e spegnere il rele quando le batterie si scaricano
troppo cosi da salvare la batteria. Per le ventole hai fatto bene ad usare degli switching, soluzione più costosa ma valida, alcune ventole (lo so per esperienza lavorativa personale) sono permalose ad essere controllate aprendo e chiudendo il loro pin negativo perché all'interno c'è un ulteriore circuito swithing di controllo (ormai tutte hanno il motore brushless) che soffre ad essere acceso e spento per via dei transitori di corrente che ad ogni accensione; anche per quello che fanno rumore udibile quando si controllano in quel modo. Poi sicuramente piu la ventola è piccola meno soffre il pilotaggio in quel modo perche le masse da muovere sono inferiori.   Luca
...

Geniale la soluzione della ventola sul pulsante!
Per la gestione del relè che accende il frigo a 12V ovviamente ho previsto la lettura sia della tensione 12V che alimenta il frigo che del D+ motore. L'dea è di impostare due livelli di tensione della 12V, uno che accende il frigo ed una che lo spegne. Per esempio regolando a 14V l'accensione sono sicuro che si acende solo quando ho il generatore esterno acceso, ed un limite in basso di circa 12,3V mi salvaguarda la batteria e passa il frigo a gas quando il generatore non "genera" (esempio è sera ed i pannelli non danno più energia). Giocando su questi due valori spero di riuscire ad ottenere un funzionamento accettabile.
Poi ci sarà un comando manuale per forzareil funzionamento a 12V, per esempio per farlo andare a 12V in traghetto.
Ciao
Luigi
12
Bob Plissken
Bob Plissken
20/11/2013 797
Rispondi Abuso
Inserito il 11/05/2017 alle: 00:08:11
In risposta al messaggio di luigiser del 10/05/2017 alle 22:05:53

Ciao Roberto, grazie 1000 per tutte le indicazioni. Vedo che abbiamo percorso strade parallele e fatto spesso scelte simili! Io ho già definito l'hardware, per molti versi simile al tuo ma con alcune differenze. Anch'io
in questo progetto ho utilizzato atmega328, ma direttamente la cpu, non come board arduino. Per il controllo ventole uso anch'io il timer 1 ed i relativi pin di uscita, ma ho fatto alla fine la scelta di realizzare dei regolatori di tensione switching. Ho provato con il PWM ma non ero soddisfatto del rumore generato dalle ventole, anche lavorando a frequenze elevate mi rimaneva comunque il ticchettio della ventola che a me disturba abbastanza. Volendolo quindi fare con regolazione in tensione non volevo sprecare tutta al differenza di tensione tra la tensione della batteria e quella delle ventole dissipandola in aria, come fanno i regolatori commerciali (per esempio se la ventola va al 50% la metà della potenza va sprecata), alla fine ho fatto una scelta più costosa e complicata, ma almeno ottengo il minor consumo possibile, che per una ventola che pur consumando poco sta attaccata per molte ore non è un aspetto trascurabile. Per le sonde di temperatura ho fatto la scelta degli NTC, sono meno precise di quelle che hai scelto tu, ma costano un po meno. Ma la motivazione principale è stata la possibilità di poter usare tante forme e dimensioni di sonde di temperatura, ne esistono avvero di tutti i tipi. Con la Dallas in versione ermetica ne ho trovato solo un tipo, il classico a cilindro. Non ho ancora gli stampati, che ho già ordinato e dovrebbero arrivare a giorni, ma per darti un'idea questo è il rendering della scheda. Anch'io ho inserito un relè. Con quello farò un sistema di controllo del D+ al frigorifero, per poter gestire in automatico il funzionamento del frigorifero a 12V anche a motore spento quando ho una fonte di alimentazione a 12V esterna (esempio pannelli, perchè far andare il frigo a gas quando ho centinaia di W dei pannelli che non sfrutto???). Poi lo ho pensato anche come sistema di emergenza se finisco il gas o il bruciatore del frigo non funziona, e come sistema per far andare il frigo per quelle poche ore che sono in traghetto. Per la visualizzazione/controllo/programmazione ho previsto un'interfaccia bluetooth, che si collegherà al sistema di controllo che ho già installato sul camper oppure ad una app sullo smartphone che ho già cominciato a scrivere. Non ho capito bene l'applicazione della scheda che hai già realizzato, per la regolazione della temperatura di un riscaldatore ausiliario. Intendi il webasto? Ciao Luigi
...

Non ho capito bene l'applicazione della scheda che hai già realizzato, per la regolazione della temperatura di un riscaldatore ausiliario. Intendi il webasto?


No, serve a modulare il riscaldamento ausiliario invernale durante il viaggio. Sul mio camper è montato di serie sotto la dinette e sfrutta l'acqua calda del motore con un radiatore in cellula, parallelo al riscaldamento cabina, con ventolone ON/OFF comandato originariamente da pulsante in cabina. Il precedente proprietario aveva messo due termostati (min e max) e con accensione/spegnimento  automatici teneva una temperatura quasi costante. Col mio sistema (2 sonde di temperatura e controllo PWM della ventola con motore spazzole&collettore) la temperatura in cellula durante il viaggio è stabile in 0,5°C e, soprattutto, viene mantenuta con la ventola che gira a bassa velocità, senza più lessare le gambe dei miei bambini.
Il tutto è poi effettivamente utilizzabile con il Webasto ThermoTop, che in inverno accendo circa 30min prima di partire per trovare così motore e cellula belli caldi.

Per quanto riguarda l'alimentazione ventola, ne ho provate diverse e, almeno a 8kHz, non ho avuto nessun problema di rumore e da alcune mie misure (corrente e tensione) il consumo a bassi giri è molto ridotto. Invece a 1kHz, default per Arduino, le ventole "suonano" a meraviglia. Però mi avete dato un nuovo argomento da studiare...

PS ho pensato anch'io più volte al solo controller (compreso ATtiny 85) senza tutto il resto della board Arduino. Non ho finalizzato per due motivi:
1. il costo cinese degli Arduino Nano è ridicolo, poco sopra i 2€. Io ne compro 10 alla volta, ogni tanto qualcuno mi finisce al secchio ma pazienza! :-)
2. voglio la USB, per il debug e per la modifica del SW. Consuma qualche mA in più, ma parliamo forse di zero virgola Ah a fine giornata, in confronto al potermi attaccare al volo.

 
Roberto
Laika Kreos 3002 (35C17-2005)
18
franco49tn
franco49tn
rating

24/01/2008 10414
Rispondi Abuso
Inserito il 11/05/2017 alle: 16:38:40
In risposta al messaggio di luigiser del 10/05/2017 alle 22:01:31

Franco, da tempo sono indeciso sul da farsi sul portare su lo scarico. Mi viene da pensare che se lo hanno fatto la in basso un motivo ci sarà, però ho letto anche di centri tecnici che fanno la modifica di allungamno del
camino fino alla griglia quando intervengono sul frigo.... Tu sei riuscito a valutare la differenz prima e dopo l'installazione del divisorio di alluminio tra zona camino e zona aria di raffreddamento? Ciao Luigi
...

NON ho modificato lo scarico ,certamente NO non si deve
il camino è rimasto dove era 
E' solo la divisione che ho fatto dei
GAS + CALDI dello scarico
dalla aria più fresca che 
VIENE dal basso a rafferddare i serpentini

Tutto funziona molto meglio provato da tanti anni su 3 mezzi;

Ho anche un profilato in plastica che quando c'è vento
che spinge sulla parete (mettiamo di essere in riva in sardegna)
e con la veranda chiusa
Appoggio esternamente dal lato dove c'è il camino e in tal modo
il gas caldo sale ed esce dopo una curva direttamente sul tetto
aumentandone il tiraggio.

Franco
13
luigiser
luigiser
20/03/2012 48
Rispondi Abuso
Inserito il 12/05/2017 alle: 01:24:00
In risposta al messaggio di Bob Plissken del 11/05/2017 alle 00:08:11

Non ho capito bene l'applicazione della scheda che hai già realizzato, per la regolazione della temperatura di un riscaldatore ausiliario. Intendi il webasto? No, serve a modulare il riscaldamento ausiliario invernale
durante il viaggio. Sul mio camper è montato di serie sotto la dinette e sfrutta l'acqua calda del motore con un radiatore in cellula, parallelo al riscaldamento cabina, con ventolone ON/OFF comandato originariamente da pulsante in cabina. Il precedente proprietario aveva messo due termostati (min e max) e con accensione/spegnimento  automatici teneva una temperatura quasi costante. Col mio sistema (2 sonde di temperatura e controllo PWM della ventola con motore spazzole&collettore) la temperatura in cellula durante il viaggio è stabile in 0,5°C e, soprattutto, viene mantenuta con la ventola che gira a bassa velocità, senza più lessare le gambe dei miei bambini. Il tutto è poi effettivamente utilizzabile con il Webasto ThermoTop, che in inverno accendo circa 30min prima di partire per trovare così motore e cellula belli caldi. Per quanto riguarda l'alimentazione ventola, ne ho provate diverse e, almeno a 8kHz, non ho avuto nessun problema di rumore e da alcune mie misure (corrente e tensione) il consumo a bassi giri è molto ridotto. Invece a 1kHz, default per Arduino, le ventole suonano a meraviglia. Però mi avete dato un nuovo argomento da studiare... PS ho pensato anch'io più volte al solo controller (compreso ATtiny 85) senza tutto il resto della board Arduino. Non ho finalizzato per due motivi: 1. il costo cinese degli Arduino Nano è ridicolo, poco sopra i 2€. Io ne compro 10 alla volta, ogni tanto qualcuno mi finisce al secchio ma pazienza! :-) 2. voglio la USB, per il debug e per la modifica del SW. Consuma qualche mA in più, ma parliamo forse di zero virgola Ah a fine giornata, in confronto al potermi attaccare al volo.   Roberto Laika Kreos 3002 (35C17-2005)
...

Ah, ok, capito il tipo di riscaldamento ausiliario, non ho esperienze su quello, mai avuto, ma a leggere la tua descrizione direi che hai risolto un bel problema!

Sulle ventole ho anch'io esperienze analoghe a quelle di Luca "IZ4RWS ". Ho letto anche che alcuni costruttori sconsigliano di pilotare le ventole in PWM, per non rovinarle. Il problema è che dentro c'è dell'elettronica per pilotare la commutazione del motore brushless, che non è fatta per essere accesa e spenta centinaia di volte al secondo. In particolare quelle dei PC che hanno anche l'uscita tachimetrica sono molto "elettroniche".
Comunque viste le ore annue di lavoro di una ventola sul frigo non mi preoccuperei di quello. Per me è più antipatico il rumore, che non viene principalmente dalla frequenza di commutazione ma dal "ticchettio" dovura alla vibrazione meccanica indotta nella fase di accensione della ventola (fatta centinaia di volte al secondo). Dai miei test con diversi tipi e dimensioni di ventole ho visto che è molto variabile da ventola a ventola. le masse in gioco hanno la loro influenza ma penso sia più un problema di "dimensionamento magnetico" della ventola.
Esiste una documentazione diffusa che consiglia di rallentare il fronte di salita della tensione sulla ventola, che consentirebbe di ridurre notevolmente il rumore, ma non eliminarlo. Basta mettere una RC sulla base del transistor di pilotaggio. Io ho provato ma non ho ottenuto dei risultati soddisfacenti.
Ho avuto molte variazioni facendo test a diverse frequenze. invece di salire è meglio scendere e lavorare sui 30-100 Hz, è stata la condizione migliore che ho trovato.
Se abbassi la frequenza e selezioni una ventola buona vedrai che troverai un buon compromesso.
La differenza con una ventola pilotata in tensione variabile comunque si nota ababstanza.

Per l'arduino nano sono concorde con te, è veramente un prodotto eccezionale, il mio arduino preferito. Lo uso molto anch'io, comodo per i prototipi su millefori e facilmente inseribile su stampato. La prima bozza di progetto la avevo fatta con nano, ma poi mi sono adattato al solo micro perchè lo voglio far funzionare a 3.3V/8Mhz, un po per abassare i consumi (si risparmiano un po di mA) e un po per poter agevolmente interfacciare i moduli bluetooth e wifi, che vanno a 3.3V.

Ciao
Luigi
13
luigiser
luigiser
20/03/2012 48
Rispondi Abuso
Inserito il 12/05/2017 alle: 01:26:15
In risposta al messaggio di franco49tn del 11/05/2017 alle 16:38:40

NON ho modificato lo scarico ,certamente NO non si deve il camino è rimasto dove era  E' solo la divisione che ho fatto dei GAS + CALDI dello scarico dalla aria più fresca che  VIENE dal basso a rafferddare i serpentini
Tutto funziona molto meglio provato da tanti anni su 3 mezzi; Ho anche un profilato in plastica che quando c'è vento che spinge sulla parete (mettiamo di essere in riva in sardegna) e con la veranda chiusa Appoggio esternamente dal lato dove c'è il camino e in tal modo il gas caldo sale ed esce dopo una curva direttamente sul tetto aumentandone il tiraggio. Franco
...

Ok, capito. Mi sa che dovrò provare. Quando avrò montato il sistema, e potrò quindi monitorare le temperature e l'effettivo rendimento, farò senz'altro una prova.
Ciao
Luigi
SostaGruppiCompagniItaliaEsteroMarchiMeccanicaCellulaAccessoriEventiLeggiComportamentiDisabiliIn camper perAltro CamperAltroExtra
167k Facebook
343k Instagram
42,6k TikTok
73,3k Youtube
CamperOnLine - Copyright © 1998-2026 - P.Iva 06953990014
Informativa privacy
Loading...

Accedi

Recupera Password
Nuovo utente

Vuoi eliminare il messaggio?

Sottoscrizione

Anteprima

PREFERENZA

Il messaggio è in fase di inserimento.

loading

CamperOnLine

Buongiorno gentile utente,

da oltre 20 anni Camperonline offre gratuitamente tutti i suoi servizi
grazie agli inserzionisti che ci hanno dato la loro fiducia, permettici di continuare il nostro lavoro disattivando il blocco delle pubblicità.

Grazie della collaborazione.

Azione eseguita con successo

Azione Fallita

Condividi

Condividi questa pagina con:

O copia il link